QQ推出明星及粉丝团社区行为指引,严厉打击涉未成年欺诈问题
发布时间:2026-03-24 16:26
QQ推出明星及粉丝团社区行为指引,严厉打击涉未成年欺诈问题
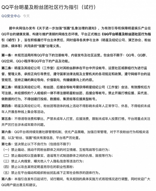
钛媒体9月24日消息,QQ安全中心微信公众号发布《QQ平台明星及粉丝团社区行为指引(试行)》,共提出了八项举措。第四条指出,平台将重点关注并严厉打击涉未成年欺诈问题。不得诱导消费和攀比,严禁未成年人打赏、应援消费,限制未成年人投票打榜。 此举是为了响应中央网信办发布《关于进一步加强“饭圈”乱象治理的通知》,有效引导和保障明星娱乐产业在QQ平台的健康发展、构建与维护清朗的网络生态环境。

HK腾讯控股+3.13%
互联网
新科技
新文娱
本文内容仅供参考,不构成投资建议,请谨慎对待。
评论
给小编加鸡腿
爱了爱了
挺有深度的,不错
紧跟时事,赞一个
真不错,收藏了
写的很不错,关注了
都没有那么简单
这么厉害的吗
学到了学到了
商场如战场,竞争激烈啊
行业发展都是有周期的
企业的发展都不是一番风顺的
说的好有道理
内容值得人们反思
数据还是很详细的
内容很精彩,夸一夸
又学到了很多知识
内容很详细
小编辛苦了
0 / 300
根据《网络安全法》实名制要求,请绑定手机号后发表评论
请 登录后输入评论内容
猜你感兴趣
以高级官员:伊朗和美国本周将在巴基斯坦举行会谈
3月23日
国家对成品油价格采取临时调控措施
宏观
3月23日
微信推出官方龙虾插件
互联网
3月22日
广州公安通报:人贩子“梅姨”落网
宏观
3月21日
Cursor承认新模型基于Kimi训练并致歉
AGI
3月21日
网址:QQ推出明星及粉丝团社区行为指引,严厉打击涉未成年欺诈问题 https://mxgxt.com/news/view/2059450
相关内容
国家出手了!严厉打击这些行为:引发粉丝非理性应援、炒作劣迹艺人……国家网信办开展2021年“清朗”系列专项行动 严厉打击引发粉丝非理性应援等行为
国家网信办出手!严厉打击“引发粉丝非理性应援、炒作劣迹艺人”等行为
网信办2021“清朗”行动:严厉打击劣迹艺人炒作及应援乱象等问题
国家网信办回应“打榜倒牛奶事件”!引发粉丝非理性应援、炒作劣迹艺人……严厉打击这些行为
微博推出明星经纪公司及官方粉丝团社区行为指引
QQ频道召集令最新制度
国家出手了!引发粉丝非理性应援行为将被严厉打击!
网友曝光散打哥旅游卡欺诈,涉及网红及微博平台
加入“明星粉丝QQ群”、免费发放游戏皮肤?暑假多名未成年人被诈骗几千元

