“双星名人集团”回应汪海与儿子儿媳断绝关系:系家庭内部矛盾,工厂处于正常生产状态
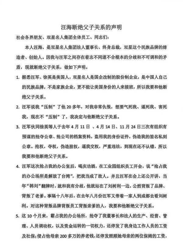
近日,一份按有手印的公开声明,将鞋企“双星名人”的控制权之争推向决裂。84岁的创始人汪海,以11条指控,宣布与儿子汪军、儿媳徐英断绝父子及姻亲关系。
1月5日,大皖新闻记者从青岛双星名人集团股份有限公司(以下简称“双星名人集团”)市场部了解到,近期发生的双星名人集团品牌负面信息,为公司法定代表人的家庭内部矛盾,目前没有对公司的招商加盟政策产生影响,公司的工厂也处于正常生产状态。
河南泽槿律师事务所主任付建接受大皖新闻记者采访时表示,尽管汪海的声明情感激烈,但从法律角度看,其“断绝父子关系”的声明是无效的。此外,从亲属关系法律效力看,声明属于“家庭伦理范畴”:根据我国法律,自然血亲的父子关系无法通过声明断绝,声明本身不产生法律上的亲属关系终止效力,也不影响双方基于股权的股东权利。(大皖新闻记者 常诚 实习生 周明远)




