谁动了李慈铭的日记|被遮蔽的差评(十一)
清光绪五年(1879)闰三月初五日,李慈铭在京师收到一封家书,真是闭门家中坐,祸从天上来,故乡一场买地纷争把他卷入局中。“得族弟品芳三月中书,告以东浦人全懋龄(霖)买光相寺僧谢墅山地葬其亲,有故同知何灿之子何增为之主,……吾家世居城外,绝不相涉,而族人多居是坊。近日陈氏方盛,马□□□□者,陈之戚,又与吾弟同开质库于其地,乃合词以控,且牵余名入之。”品芳名焕亭,是李慈铭的族弟,富甲一方,西郭李氏家族的主事者。
这场纠纷中涉及乡党多人,出版时被多处遮蔽,如下图:

陈乃乾据所见李慈铭日记稿本补出“全□□”“今□□诱寺僧而得之”中被遮蔽的全懋龄,不过据全氏族人乡试履历及《民国绍兴县志资料第一辑》,应为“楙霖”,大概是家书中即作此名,李慈铭沿用,导致误记,而陈乃乾直录,本文中皆用“楙霖”;“任□”乃任棻;“何□”乃何增。陈乃乾略去“马□□□□者”六字,或其所见稿本已不可辨别,或是陈氏也讳言而避之不谈?不目睹日记原稿,无法推断。(陈乃乾《之□》)

陈乃乾《之□》
全楙霖托何增作介买下光相寺的谢墅山地,用以安葬父亲全淇。这片山地传说是汉代会稽太守沈勋的墓地,明代即属于寺产,康熙年间曾有人想买此地,官府立碑禁止售卖。如今全楙霖诱使寺僧将地卖出,显然有违禁例。
这封家书中,还附带买方全楙霖及何增、光相坊居民代表陈氏的双方讼状,李慈铭审读后觉得全氏虽然有理有据,但他在质疑声中迅速落葬,又有侥幸、投机之嫌。“又闻全、何皆有奥援,而品芳併录两造讼辞寄阅,似全氏之辞颇直,惟互控后,山阴赵令连谕封禁,而全反速葬,其图占甚明。”(《越缦堂日记》)
原告首列任棻,是典型的绍兴师爷,他联合西光相坊居民,以盗挖古墓会招致灾祸为由提起诉讼。马氏与李慈铭季弟惠铭在光相寺附近合伙开当铺,他们和村民一致认为全氏买寺地葬亲,不仅违背官方禁令,而且破坏了本地风水,事后居民屡有不祥之事发生,上诉后不久,任棻突然暴病而卒,一子一女也夭折,百姓议论纷纷,更生猜忌。李慈铭家正在西光相坊中,在京有鼎鼎大名,因此诉状中也附带上他的名字,作为奥援。

促成光相寺僧卖地给全楙霖的何增,可能使用了不太光明的手段,他劝全氏速葬,以为木已成舟,事情也就平息。但光相坊的陈叶封兄弟极力阻止,得到乡绅余恩照、金曰修等人支持,到何增家质问,让全氏迁葬,双方冲突中,打碎何家家具,何氏趁机诉讼陈氏登门闹事,致使金银玉器丢失。互相控诉,矛盾升级,李慈铭既恼火列名诉状中,但又担心双方仇视,酿成乡里大祸。

被遮蔽的“全楙霖”
此后,李慈铭便持续打探这场墓地讼案的后续进展。果然,三个月后的六月二十六日,礼部侍郎张澐卿专程送来书信给他看,而此信正出自全楙霖一族的靠山、时任浙江地方官的龚嘉俊之手。张澐卿,字迪前,号霁亭,云南太和人,为咸丰二年进士。当日李慈铭在《越缦堂日记》中记下相关内情:“张霁亭侍郎以龚守嘉俊复书送阅,自仞与全懋龄(楙霖)姻连,以其买地为是,而以同里诸君之控为无据之辞。闻全懋龄(楙霖)需次云南时,其妻曾拜龚姓为父,亦犹贺寿慈、李炳勳之故智也。此辈不知羞耻,鬼蜮朋比,公相讼言,亦可丑矣。”(《越缦堂日记》光绪五年六月二十六日)
张澐卿是云南太和籍官员,与龚嘉俊素有同乡之谊。龚嘉俊,字幼安,云南昆明人,为咸丰六年进士,历任浙江平阳、嘉兴、杭州等地知府;其祖龚定国、父龚绶都是进士,是西南知名的科举世家。彼时龚嘉俊任职浙江知府,特意修函致京中同乡显贵,出面为全楙霖辩解,也意图厘清干系、洗刷非议。一桩本属私域的购地葬亲之事,竟从绍兴乡土争端,牵动云南籍地方大员,再一路传至京师,足见讼争双方皆在暗中奔走、攀援借力。
龚嘉俊坦然承认与全家存有干亲关联,全楙霖之妻是其义女,并力保全楙霖购地合规、乡民控告不实。这番说辞,让李慈铭满心鄙夷。因为认亲攀附是晚清官场积弊,同僚之间多结义兄弟,而官商身份悬殊,便常以认义女、拜义父的方式缔结私缘,目的不过是打通关节、暗行权钱交易。李慈铭特意将龚、全的攀附,与当时轰动京城的贺寿慈与李钟铭(又名李炳勳)一案相提并论。
贺寿慈(1810—1891),字云甫,湖南临湘人,道光二十一年进士,仕途顺遂。光绪四年,他以工部尚书兼管刑部要务,不料次年便遭张佩纶、黄体芳、宝廷接连弹劾,揭发他与山西富商李钟铭私相交结。李钟铭在京城琉璃厂开设宝名斋书铺,令妻妾拜贺寿慈为义父,借此依仗其权势招摇牟利,包揽户部报销、打点吏部补缺、为人疏通仕途。最终贺寿慈遭降三级惩处,迫于舆论压力随即辞官归乡,宦途就此终结。李慈铭将全、龚行径与贺、李类比,显然暗含讥刺。
其实,李慈铭也有一位干女儿钱氏,浙江上虞人,是他的京官好友陈梦麟继室。钱氏父亲是一名秀才,在太平军攻打上虞时不幸遇难;此后,她与母亲一同投奔任龙溪县令的伯父钱世叙(咸丰十年进士),不幸的是,同治四年太平军攻打龙溪时,举家殉难。钱氏孤身一人前往京城完婚。陈母见新人身世凄凉,便极力恳请李慈铭认钱氏为义女,以体面的身份完成婚礼。李慈铭起初有顾虑,但终究拗不过情面而应允,并为钱氏添制嫁衣,尽心尽力操办这场婚礼。李慈铭在光绪八年九月二十三日的日记中记载道:“午受新人拜,年二十五矣。……忠义名门,孑焉此豸,抚之为女,肖我家风。”李慈铭此举出于对同乡的体恤与关照,颇有人情味。
浙江山阴东浦镇全氏科名不显,直至光绪十五年才有全国泰中恩科举人,次年二月入京应会试,拜见李慈铭,“同邑新孝廉全国泰来,陶家垚来,全东浦人,宋理宗母家,至今聚族而居,然久无登科者。”(《越缦堂日记》)光绪十七年,全沛丰又中举,同样来拜见李慈铭。《光绪十七年辛卯科浙江乡试履历·全沛丰》堂侄一栏写有:“淇,字子襄,云南开化府文山县知县、安平同知,署开化府知府。”堂侄孙一栏写道:“楙霖,字商岩,云南府补用同知,直隶州运同衔赏戴花翎,历任云南晋宁、罗次、平彝、宜良、昆明、沾益等州县,巧家、景东同知,署大理府知府”;“楙绩,字庶熙,二品顶戴盐运使衔升用道云南临安府知府,历署东川、曲靖等府,赏戴花翎依博德恩巴图鲁。”全淇及二子楙霖、楙绩宦迹清晰呈现。

全沛丰乡试履历中的全楙霖、楙绩
全楙霖的父亲全淇,早在道光年间便前往云南游幕谋生,凭借辅助军务的功劳,被保举至府经历一职。咸丰三年,他进入开化府知府李灿荣的幕府任职,不久后开化府遭到回民围攻,李灿荣因坚守城池、积劳成疾而病逝,全淇临危受命,代理开化府知府一职。他为官清廉正直,体恤百姓,深受当地民众的爱戴。同治八年,全淇因病请求辞官归乡,于光绪四年去世,享年六十五岁。此前全楙霖购置墓地,正是为了安葬父亲全淇。
全楙霖的弟弟楙绩跟随父、兄在云南生活,深受宦游环境的影响。光绪十三年十一月,李慈铭在日记中记录了一则邸钞:“云南候补知府全楙绩授云南临安府知府。楙绩,山阴人,不知其所始,近年山、会两县京官甚不振,而监生杂流之任外官者多以能吏名。”(《越缦堂日记》)这段话不难看出,尽管全楙绩被当时人称为能吏,但李慈铭却将他归为“监生杂流”之列,不过即便如此,李慈铭还是留意到了这位远在云南为官的同乡。
光绪十五年,全楙绩的母亲黄氏病逝,按照当时的礼制,他本应辞官回乡为母亲守丧,但此时越南黑旗军余部以及流窜的匪患在三猛地区作乱,云贵总督王文韶便奏请朝廷,夺情留用全楙绩,让他留下来处理边境事务。直到光绪十八年,全楙绩才得以进京完成引见手续。

被遮蔽的“其兄”全楙霖
光绪十八年七月初二日,全楙绩前往拜见李慈铭,不过这次并未见到面。李慈铭在《越缦堂日记》中记道:“全庶熙太守楙绩来,不晤。全,东浦人,其尊人幕游滇中,回逆之乱,以军功得官,庶熙兄弟皆起行间,其兄楙霖以署大理知府,被劾罢。庶熙积劳膺特荐,前年简授临安府知府,丁父忧。今以起复入都。”全淇及其儿子全楙霖、全楙绩凭借军功步入仕途,李慈铭提到全楙绩的兄长全楙霖曾被弹劾罢官,此次“不晤”,或许是他有意回避,他向来不愿会见名列弹章的同乡。如陆心源罢官后曾赠书给李慈铭,也遭到他多次婉拒。
虽然没有接见全楙记下,但这一天,李慈铭在日记中写下了全氏家族的历史:东浦全氏自宋朝起便颇为显赫,曾出过宋理宗的母亲慈宪夫人,后来又出了度宗的皇后,只是宋朝不久后便覆灭了。全氏有一支迁徙到鄞县,在明朝万历年间声名显赫,到了清朝,又有全祖望(谢山先生)这样闻名天下的学者。而留在东浦的全氏一支,五百多年来都没什么名气,直到全国泰、全沛丰两位举人出现,也是一件值得称道的美事。由此可见,他是一个很重视科名的人。
全楙绩完成正式引见手续后,同年八月初五日,升任为贵州镇远府知府。这一晋升似乎改变了李慈铭对他的态度,两人之间的相处也发生了明显转变:九月初五日,李慈铭特意亲自登门,答拜全楙绩;九月初九日,他还邀约了一众好友,与全楙绩同聚安徽馆饮酒畅谈。虽二人本就有同乡之谊,但起初李慈铭态度矜持,此时却愈发主动,这份态度上的转变十分鲜明。九月十七日,全楙绩即将启程赴任,特意前来向李慈铭辞行,并送上二十金作为别敬。李慈铭也十分热忱,又托付全楙绩帮忙带回一封家书,还亲自为他送行,日记中一再写到全氏,字里行间满是同乡间的真挚情谊。
颇具巧合的是,全楙绩当年帮忙带回的这封家书,后来被周作人收藏。1943年,周作人编纂结集《药堂杂文》时,收录了两组尺牍抄录,均为李慈铭、潘祖荫的手书,分别题为《名人书简抄存》与《名人书简抄存二》,其中就包含了当年全楙绩带回的《寄四妹书》——这是李慈铭写给从妹的书信,信中写道:“琴姑所要包金首饰,俟月底托东浦金庶吾太守带回。余不一一,即问阃安。兄慈顿首。九月二日。”此处出现了一处小误差,“全庶熙”被误写为“金庶吾”,至于究竟是出版时的录写失误,还是周作人对全楙绩不够熟悉而致误,如今已难考证。

周作人《药堂杂文》
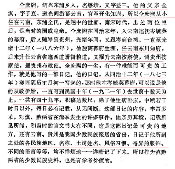
全楙绩之所以能进入官场,得益于家族的助力——他的父亲有军功在身,兄长也担任过知府一职。凭借这层背景,他得以进入云南巡抚岑毓英的幕府任职,期间参与了镇压云南回民起义的行动。之后,他跟随岑毓英辗转贵州、福建等地为官,凭借多年的官场历练,逐步晋升为云南、贵州两地的高级官员。光绪二十六年(1900年),全楙绩出任云南按察使;次年,他代理云南布政使一职;光绪二十九年,他调任贵州按察使,最终在贵州布政使任上退休。纵观其仕途,他在云南、贵州两地为官长达五十年,是晚清时期西南地区颇具影响力的地方官员。根据《民国绍兴县志资料第一辑·人物列传》记载,全楙绩于民国五年(1916年)九月初十日,在贵阳的寓所中去世,享年七十二岁。他的三个儿子也都步入仕途:长子全焕荣是秀才,曾任云南知府;次子全焕勋担任贵州同知;三子全焕常出任四川同知。他的夫人则在民国十三年于上海去世。

《复旦大学教授录》

《复旦大学教授录》中的全增嘏简介
全楙绩常年在云南、贵州两地为官,家学与家世积淀深刻影响后人。其子全增嘏(1903—1984),是国内知名西方哲学研究大家,曾任复旦大学外国哲学史专业教授。全增嘏出生于贵阳,幼年便随家人迁居上海。他年少聪慧,十三岁考入清华留美预备学堂;1927年远赴美国深造,先后就读于斯坦福大学与哈佛大学,次年便取得哈佛大学哲学硕士学位。一生著述颇丰,代表作有《西洋哲学小史》《不可知论批判》等(据《复旦大学教授录》记载)。此外,他英文造诣精深,曾与妻子、复旦大学中文系教授胡文淑联手翻译狄更斯经典作品《艰难时世》,该译本至今被奉为译界经典。黄颂杰在《回忆恩师全增嘏》一文中记述道:“(全增嘏)原籍浙江绍兴,但自幼随做官的祖辈和父辈生活在贵州、上海等地,所以说话没有一点儿浙江乡音,完全是云贵一带口音。”(引自黄颂杰《多维视角下的西方哲学》,2017年上海三联书店出版)。全淇与其子楙霖、楙绩深耕滇黔官场,长期的地域生活积淀,全增嘏自然而然有云贵口音而无绍兴乡音。

陈觉民《绍兴师爷的兴衰》
绍兴东浦学者陈觉民曾提及,全楙绩生前所写数十册日记,保存了晚清时期西南地区的许多珍贵资料(引自《绍兴师爷的兴衰》,收录于《浙江文史资料选辑》第26辑)。如果全楙绩的日记尚在人间,凭借其丰富的内容,必定能为研究晚清时期云南、贵州地区的政治局势、经济发展、社会风貌,以及绍兴师爷在西南地区的活动情况,提供更多珍贵的历史文献,其价值似乎可与同乡杜凤治的日记相媲美了。
网址:谁动了李慈铭的日记|被遮蔽的差评(十一) https://mxgxt.com/news/view/2083989
相关内容
谁动了李慈铭的日记|被遮蔽的差评(十一)谁动了李慈铭的日记|隐身在歌郎传中的鲍翰林
被仇恨遮蔽了视线的夏恩,在最终关头恢复了理智…
韩红基金会透明善举,不应被质疑遮蔽光芒
“不管一生经历如何,内心千万不能被尘埃遮蔽呀”
明星不易:张馨予被当粉丝,张歆艺被爸爸屏蔽,李荣浩晒自拍被嘲
內娛没有真朋友?何晟铭公开点评于正,一句话撕破对方的“遮羞布”
李贵富被抓了!“老干部举报县委书记”最新后续,网友评论一边倒
明星有两种,一种夺目璀璨,却遮蔽...@王春谊说的动态
视频:十大慈善明星评选 证明慈善也是一种时尚

