优思益事件后续:李若彤迅速致歉,更多明星受到牵连
这场诈骗的包装手法可谓典范。推广公司投入资金聘请澳大利亚的大学教授和医学博士进行站台,花费两三万元争取一个国际荣誉,甚至自行撰写百度百科条目。借助众多热门平台进行广泛宣传,明星代言人和意见领袖轮流出场,再花费巨额资金从平台购买流量。
明星们在这场营销陷阱中发挥了重要作用。李若彤、明道、章小蕙等知名人物曾多次在直播中推介优思益产品,演员曾舜晞还曾担任该品牌的普通食品代言人。赵露思、吴昕、伊能静等网络红人也纷纷为其宣传,自然为这个虚假品牌增添了可信性。

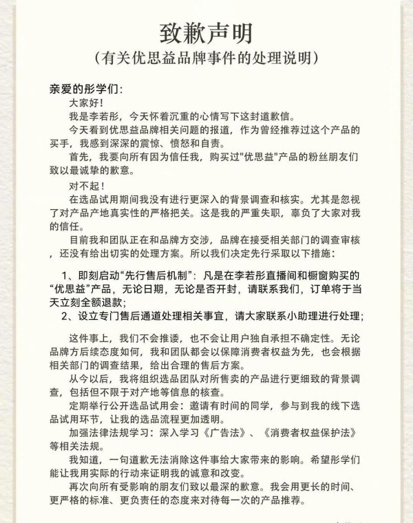
事件曝光后,明星们的反应十分迅速。李若彤首先发布了道歉声明,承诺立即启动优先售后机制,无论购买时间或是否已开封,订单在当天将全额退还。
明道和章小蕙随后也做出了承诺,表示将在30个工作日和15个工作日内处理退款事务。
在这一波道歉潮中,有一个名字显得尤为安静。
董宇辉主办的与辉同行直播间曾为优思益带来了1000万到2500万元的销售业绩,成交了7.5万到10万件,占该品牌整体销量的近40%。面对众多消费者的售后需求,与辉同行至今尚未提出具体的解决方案。
客服的应对仅是机械地重申“我们已经收到您反馈的问题,将会给予重视”。这种冷淡的态度,与李若彤等人的主动补偿形成了明显的对比。值得注意的是,根据《消费者权益保护法》,若经营者在提供商品时存在欺诈行为,应当对消费者进行三倍赔偿。
优思益事件的发生,正值国家监管机构对直播带货乱象进行严厉整治之际。国家税务总局将在四月召开由八个部门参与的常态化联合打击涉税违法行为的推进会,开票经济、明星网红以及医美领域将成为重点整治的目标。

今年三月,《直播电商监管条例》正式生效,明确规定直播营销人员需对商品的品质负主要责任。国家网信办及其他相关机构也不断开展专项整治,针对虚假宣传、低俗内容的“擦边”行为以及使用人工智能模仿公众人物等问题予以严厉整治。
这场监管风暴反映了直播带货行业问题的集中涌现。2025年,全国12315平台共处理与直播电商相关的投诉举报达123.7万件,较去年增长34.2%。其中,虚假宣传、价格欺诈以及产品质量不合格三类问题的比例超过了75%。
优思益事件揭示的并非只是某一品牌的欺诈问题,而是整个直播带货生态的深层次危机。明星与网红们依托其影响力为产品代言,但往往缺乏专业的选品能力和责任感。为了获取流量和佣金,平台对商家的资质审查往往走过场。
在这个局势中,消费者处于最弱的一环。他们对明星的推荐充满信任,对平台的保障也抱有期待,最终却不得不为虚假宣传付出代价。优思益的实际成本可能仅为几十元,而售价却高达293至434元,其间的大部分差价则用于“投放流量”和支付明星佣金。
这次事件向所有明星和网红传达了一个明确的信息:影响力越强,所承载的责任就越大。每一次带货不仅仅是销售产品,更是在消耗个人的信用资源。一旦信誉崩溃,再多的关注也将无法弥补。

对消费者来说,此次事件同样是个重要的教训。在直播间冲动下单之前,值得多考虑几个问题:这款商品真的具备相关资质吗?这个主播是否真正了解产品?这个价格究竟是否公道?理性消费,才是对自身最有效的保护措施。
优思益事件的深入发展,可能会成为直播带货行业的一个关键节点。它让大家意识到,依靠编造故事、创造概念、邀请明星的营销策略已经到了尽头。
令人意外的是,知名网红和明星推广的这款保健品,竟然是一个彻底的骗局。与辉同行被指控销售这一产品的金额高达数千万,而目前董宇辉尚未对此做出回应。相信他会在不久后作出反应,因为像李若彤等明星已经陆续开始道歉并实施退款。
对此事件,大家的看法各不相同。有人感到震惊,认为明星的信任度受到了严重损害;也有人对这种情况表示理解,认为在推广过程中可能存在误导。此外,部分人对明星的责任心提出质疑,认为他们应该更谨慎选择代言产品。总之,公众对此事件的反应充满了讨论和争议。
举报/反馈
网址:优思益事件后续:李若彤迅速致歉,更多明星受到牵连 https://mxgxt.com/news/view/2080249
相关内容
优思益事件后续:李若彤紧急道歉,更多明星遭牵连,董宇辉未发声章小蕙李若彤关于优思益致歉 明星带货翻车
李若彤就带货优思益致歉,启动全额退款
李若彤致歉声明
明道、李若彤、章小蕙等道歉!优思益推手被立案!
李若彤、明道、章小蕙道歉!多位明星直播带货“优思益”产品被曝造假;“优思益”推手被立案调查
涉“优思益”,与辉同行致歉,全额退款!3家平台被约谈!多位明星紧急致歉
直播间信任崩塌一夜:优思益翻车,李若彤明道等带货明星连夜道歉,与辉同行卖超千万却装哑
多位明星带货“优思益”产品,被曝造假!纷纷致歉承诺退款
李若彤、明道、章小蕙发声明致歉:全额退款

