59岁李若彤直播出问题,不甩锅不回避,这态度你接受吗?
说起李若彤,大家肯定不陌生。 
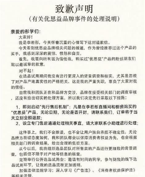
“小龙女”和“王语嫣”的形象,当年可是深入人心。 最近这位姐姐却因为直播带货,惹上了点麻烦。 事情是这样的。 她在直播间推荐了一款产品,讲得挺吸引人。 说是国外生产,还得过国际大奖,故事一套一套的。 很多粉丝出于对她的信任,当场就下单了。 结果你猜怎么着? 央视后来一曝光,这些说法全都没站住脚。 所谓的国外产地,其实是澳大利亚一个修车厂。 真正的生产厂家,就在国内,规模还不大。 
消息传开,网友们都挺失望。 李若彤反应倒是很快。 
她马上在社交平台发了长文,态度很诚恳。 她承认自己作为推荐人,没把产品的底细摸清楚。 这是严重的失职,辜负了大家的信任。 这话一说出来,不少人的气就消了一半。 为啥呢? 你看现在带货翻车的明星,真不算少。 可大部分人第一反应是撇清关系,找各种理由。 像她这样直接认错、不甩锅的,反而显得难得。 更实在的是,她承诺了全额退款。 
这一对比,格局就出来了。 消费者最怕买了东西出问题,没人管。 当然,也有较真的网友觉得不能就这么算了。 毕竟那是吃进肚子里的东西,安全马虎不得。 这个担忧,我觉得也很合理。 不过话说回来,李若彤在圈里这么多年,口碑一直不错。 没什么乱七八糟的争议,形象挺健康。 所以很多人愿意再信她一次。 她自己说,这次是教训,以后一定更谨慎。 我觉得,吃一堑长一智,态度到了就行。 谁还没个疏忽的时候呢? 其实她开始带货也没多久。 在这之前,她还去演过一阵子短剧。 当时不少人议论,说她是不是“过气”了。 以她的资历和地位,真想拍传统影视剧,肯定有机会。 但她偏偏选了短剧这个赛道。 具体怎么想的,外人不好猜测。 面对质疑,她后来在采访里回应过。 
她说自己从来不在乎什么过气不过气。 在她看来,演员就是演员,戏就是戏。 只要用心去演,就是好演员。 这话说得挺有底气,也让人佩服。 现在短剧里看不到她了,转头来做带货。 没想到刚起步,就遇上这么个事儿。 希望她能顺利渡过这个坎儿吧。 毕竟大家对她,还是有感情的。 我注意到,她这些年其实一直在默默做公益。 比如之前香港大埔火灾,她就捐了二十万。 专门用于灾后安抚,这事很多人可能不知道。 关于个人生活,她也挺洒脱。 59岁了,没结婚也没孩子,目前单身。 她说自己不考虑结婚,年轻时还试过姐弟恋。 活成这样,真是又独立又清醒。 
这次带货风波,或许只是个小插曲。 关键还是看后续怎么做得更扎实。 说到底,消费者要的是靠谱的产品和诚意的态度。 明星带货,光环只是一块敲门砖。 真正的信任,还得靠一次次负责任的选择来积累。 李若彤这次的处理方式,算是个正面示范。 不回避、不推诿,该承担就承担。 这在如今的网络环境里,显得特别可贵。 你们对这件事怎么看呢? 如果是你,还会继续信任她推荐的东西吗? 欢迎在评论区聊聊你的想法。 
记得点赞关注,我们下期再见。
特别声明:以上文章内容仅代表作者本人观点,不代表360娱乐观点或者立场,360娱乐仅提供信息发布平台。如有关于作品内容、版权或其它问题请于作品发后的30日内与360娱乐联系
网址:59岁李若彤直播出问题,不甩锅不回避,这态度你接受吗? https://mxgxt.com/news/view/2078275
相关内容
拍短剧自降身价?59岁李若彤回应李若彤被泰国海关质疑年龄,59岁状态引惊叹
59岁李若彤自爆感情状态
59岁女星李若彤直言单身,不想谈恋爱结婚,曾经尝试过姐弟恋情
李若彤在扬帆夜市,这个状态你告诉我她59岁?少女感好足
李若彤顶着这张脸说自己59岁……
59岁李若彤演短剧 收视率吊打热剧 “未来不想只当演员”
59岁李若彤复刻35年前旧照,网友惊叹状态依旧
59岁李若彤重穿校服惊艳众人,18岁少女模样,2招让头发乌黑浓密
59岁李若彤复刻35年前旧照

