优思益事件继续发酵,公众的目光聚焦在董宇辉和其他相关人员的回应上。4月1日晚,央视的一则报道彻底揭开了网红品牌澳洲优思益的虚假面纱,暴露出其所谓的进口身份只是一个精心编织的谎言。这款号称年销260万瓶的叶黄素销冠,其澳大利亚注册地址竟然是一家汽车维修站,令人震惊的是,记者实地探访其生产地时,竟然看到的不是保健品工厂,而是工人在忙着维修汽车。所谓的澳洲进口身份,不过是营销公司为了博取信任而虚构的噱头。杭州索象营销策划公司负责人直言不讳:这是广州的产品,只是我们把它包装成了澳洲的。

这场骗局的包装手法堪称教科书级别。为了让这款产品看起来更加可信,营销公司花了大量的钱找澳大利亚的大学教授和医学博士为产品做背书,甚至花了两三万元购买了一个所谓的国际大奖。更令人咋舌的是,他们还自己编写了百度百科词条,把这一切包装成了一种专业认证。为了推广,营销公司不惜投入巨资,利用明星代言、达人推荐等方式进行全方位的宣传推广,并通过平台购买流量,制造了一个看似光鲜亮丽的商业生态。在这场营销大戏中,明星艺人们起到了至关重要的作用。李若彤、明道、章小蕙等知名艺人曾多次在直播间为优思益的产品站台,演员曾舜晞也曾担任过该品牌的普通食品代言人。此外,赵露思、吴昕、伊能静等明星网红也纷纷为其代言,为这一虚假品牌增添了不少可信度。 
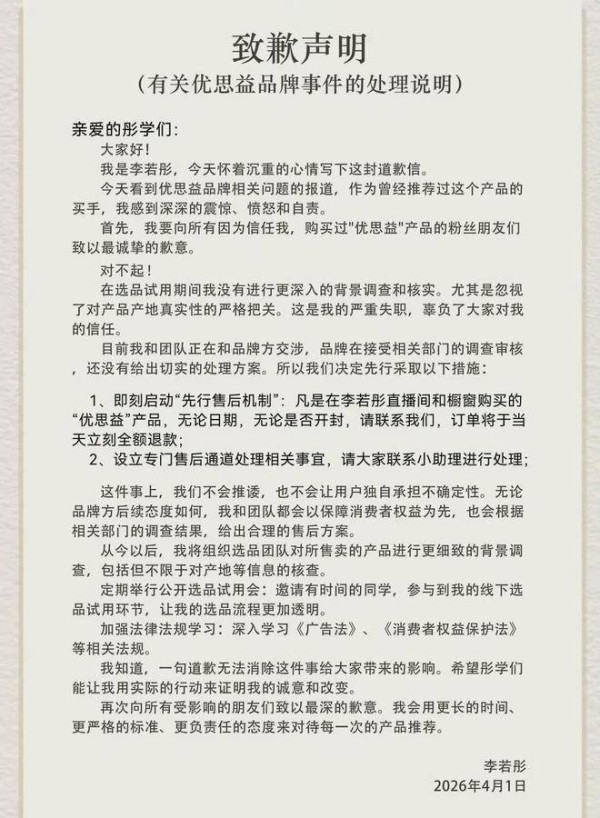
随着事件曝光,明星们的反应速度倒是相当迅速。李若彤率先发布了致歉声明,承诺启动先行售后机制,无论购买日期是否开封,订单当天便可全额退款。明道和章小蕙也紧随其后,分别承诺在30个工作日和15个工作日内完成退款处理。然而,在这场道歉潮中,董宇辉旗下的与辉同行直播间显得格外沉默。这个直播间曾为优思益创造了1000万到2500万元的销售额,卖出了7.5万到10万单,占该品牌总销量的近40%。面对消费者的大量售后诉求,与辉同行至今未出台任何具体的解决方案,客服的回应只是机械地重复您反馈的问题我们已收到,我们会重点关注。这种冷处理态度,与李若彤等人的积极赔付形成了鲜明对比。 
要知道,根据《消费者权益保护法》,经营者提供商品有欺诈行为的,应当退一赔三。优思益事件的爆发,正好赶上了国家监管部门对直播带货乱象的整治风暴。国家税务总局将在4月召开八部门常态化联合打击涉税违法犯罪工作推进会,明星网红、医美等领域成为重点整治对象。 
今年3月,《直播电商监督管理办法》正式实施,明确要求直播营销人员对商品质量承担首要责任。同时,国家网信办等部门也持续开展专项整治,严厉打击虚假宣传、低俗擦边、AI仿冒公众人物等问题。这场监管风暴背后,是直播带货行业乱象的集中爆发。2025年,全国12315平台受理直播电商相关投诉举报达到123.7万件,同比增长34.2%。其中,虚假宣传、价格欺诈、产品质量不合格等问题,占据了投诉的绝大多数。优思益事件暴露出的,不仅是单个品牌的造假问题,更揭示了整个直播带货生态的深层次危机。明星网红们凭借自身的影响力为产品背书,却往往缺乏对产品的专业了解和责任意识。平台为了追求流量和佣金,对商家的资质审核流于形式,消费者在这场游戏中始终处于最弱势的位置。他们信任明星的推荐,相信平台的保障,最终却要为虚假宣传买单。优思益的成本可能只有几十元,但售价却高达293到434元,其中的差价大部分用来投流和支付明星佣金。 此次事件也为明星网红们敲响了警钟:影响力越大,责任就越重。每一次带货,不仅仅是销售商品,更是在消耗自己的信誉资本。一旦信誉破产,再多的流量也无法挽回。而对于消费者而言,这次事件无疑是一次深刻的教训。在直播间冲动下单之前,不妨多问几个问题:这个产品真的有资质吗?这个主播真的了解产品吗?这个价格真的合理吗?理性消费,才是对自己最好的保护。 优思益事件的发酵或许会成为直播带货行业的一个转折点,它让所有人看到了,靠编故事、造概念、请明星的营销套路已经走到了尽头。谁能想到,这款被顶级网红和明星代言的保健品,竟然是一个彻头彻尾的骗局?与辉同行被曝销售这款产品数千万,目前董宇辉尚未回应,但相信他会很快作出回应。毕竟,李若彤等明星已经开始公开道歉并进行退款了。大家对这件事怎么看呢?返回搜狐,查看更多
网址:优思益事件后续:李若彤紧急道歉,更多明星遭牵连,董宇辉未发声 https://mxgxt.com/news/view/2076178
相关内容
优思益事件后续:李若彤紧急道歉,更多明星遭牵连,董宇辉未发声涉“优思益”,与辉同行致歉,全额退款!3家平台被约谈!多位明星紧急致歉直播间信任崩塌一夜:优思益翻车,李若彤明道等带货明星连夜道歉,与辉同行卖超千万却装哑明道、李若彤、章小蕙等道歉!优思益推手被立案!多位明星带货“优思益”产品,被曝造假!紧急道歉李若彤、明道等紧急致歉,“震惊、愤怒和自责”越闹越大!官媒怒斥,“小龙女”李若彤翻车,董宇辉章小蕙逃不掉章小蕙李若彤关于优思益致歉 明星带货翻车贾乃亮紧急道歉,董宇辉拉黑,到底为啥惹众怒谁会成为下一个道歉明星李若彤、明道、章小蕙道歉!多位明星直播带货“优思益”产品被曝造假;“优思益”推手被立案调查
随便看看