央视曝光澳洲优思益造假!明星扎堆道歉,先行赔付总算守住底线
发布时间:2026-04-03 23:38
问AI · 章小蕙和李若彤的赔付方式为何赢得消费者认可?
央视一出手,又一个假洋品牌现原形了!

就是那个各大直播间狂吹的澳洲优思益,对外宣称墨尔本工厂生产,结果被央视实锤:全是谎言!所谓海外工厂,居然是个汽修厂,顶着进口名头高价收割!

消息一出,优思益的抖音和天猫店直接关了。之前带过货的那些明星艺人,一下子全被推到了风口浪尖上。

面对央视实锤和网友质疑,他们没有逃避,相继发布处理说明,态度和处理方式也各有不同。最干脆、最让消费者安心的,当属章小蕙和李若彤。
章小蕙发布声明,公开致歉,并承诺:凡是在她全渠道下单的用户,15 个工作日内联系客服,一律启动先行赔付,不推诿、不扯皮,把责任扛在了前面。

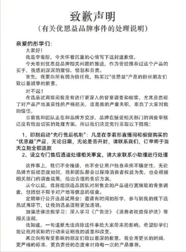
李若彤这边的动作更快,直接启动先行售后机制,并且给出的条件可以说相当有诚意:不管产品过没过期,也不管拆没拆开,只要是在她直播间或者橱窗里买的优思益,当天就全额退。

这种不问缘由、直接兜底的做法,也最大限度保护了信任她的粉丝。

伊能静的处理方式也十分果断。其公司已经正式终止与优思益的品牌合作,并按照合作合约启动法律程序,要求品牌方给出明确回应,承担相应责任,立场清晰,态度坚决。

其他几位涉事艺人也陆续发布相关说明,整体来看,这一次明星们没有甩锅,而是快速响应、积极善后,比起以往不少带货翻车后隐身消失的案例,已经算得上是负责任的表现。
进口不等于高品质,高价不等于好效果。无论是品牌方、带货明星,还是监管平台,都该守住底线。
希望市场监管持续发力,让这类假洋鬼子无处藏身,真正还消费者一个安心、放心的消费环境。
网址:央视曝光澳洲优思益造假!明星扎堆道歉,先行赔付总算守住底线 https://mxgxt.com/news/view/2075210
相关内容
多位明星带货“优思益”产品,被曝造假!紧急道歉多位明星带货“优思益”产品,被曝造假!纷纷致歉承诺退款
直播间信任崩塌一夜:优思益翻车,李若彤明道等带货明星连夜道歉,与辉同行卖超千万却装哑
从销冠到全网下架!假洋牌崩盘,“澳洲优思益” 靠墨尔本汽修厂地址收割国人
明道、李若彤、章小蕙等道歉!优思益推手被立案!
“优思益”被曝光“假澳洲进口”,多位带货明星、博主发布退款方案
“澳洲优思益”遭三部门联合调查!明星代言集体翻车
快快评|“澳洲优思益”栽了,别让代言明星一笑而过
章小蕙李若彤关于优思益致歉 明星带货翻车
监管核查、明星致歉、平台下架,专家提醒警示保健品“假洋牌”陷阱

