华谊7年亏光80亿,明星股东却悄悄赚翻,新剧能救活它吗?
一部爆款剧的热闹,和一家上市公司的寂寥,构成了2026年春天最魔幻的财经画面。
当无数粉丝为《逐玉》的剧情上头时,很少有人知道,这部剧的每一个点击,都像是在为它的出品方之一——华谊兄弟,插上一根维生吸管。

而更讽刺的是,真正躺着数钱的,却是一群早已不必亲自上阵演戏的“聪明人”。
这出戏的A面,是华谊的“续命”。
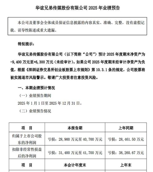
连续七年亏损,累计烧掉超过80亿,净资产在负值边缘疯狂试探。
这家曾经的“影视一哥”,如今像一个输光了筹码的赌徒,把最后的希望押在了《逐玉》这张牌上。

从结果看,赌赢了。
剧集火爆出圈,海外版权卖到飞起,预计能为公司回血一两个亿。
这笔钱,对于80多亿的巨亏窟窿来说,就是用茶杯给撒哈拉沙漠送水,但至少,能让这个口渴的巨人多喘几口气,推迟一下倒在退市线前的时间。
然而,真正值得玩味的,是这出戏的B面,一个早在2015年就埋下的资本暗线。

让我们把时钟拨回去。
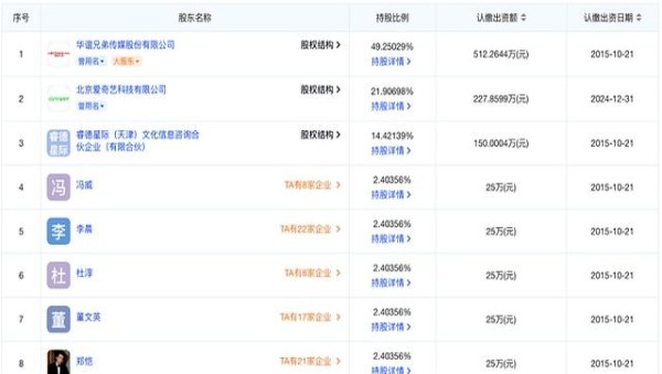
那一年,华谊兄弟上演了一出惊天财技:豪掷7.56亿,收购一家刚刚成立一天的公司——东阳浩瀚影视70%的股权。
这家“一天公司”的股东名单,星光熠熠:李晨、Angelababy、郑恺、陈赫……都是当时凭借综艺节目如日中天的流量明星。
翻译一下这个操作的本质:这不是一次正常的商业并购,而是一场“豪华版”的绑定协议。
华谊的意思很明白:“各位爷,别家给你们开片酬,我直接给你们开公司,让你们当老板。以后,咱们就是一家人了。”

这笔交易在当时被包装为“深度绑定明星资源”,听起来无比高瞻远瞩。
但十年后,《逐玉》这面镜子,却照出了这套模式的真正底色。
它根本不是“绑定”,而是一种“供养”。
你看,在这场资本盛宴里,风险和收益被切割得如此精准。

华谊兄弟,作为大股东,承担了项目投资的全部压力、制作周期的不确定性、市场宣发的巨额开销,以及最终可能血本无归的风险。
而那几位明星股东呢?
他们不需要参与《逐玉》的拍摄,不需要背负任何业绩压力,只需要安静地待在股东名册里,就能坐等分红。
据测算,《逐玉》大赚,每位明星股东理论上能分走超过1200万。
这是什么概念?

这是在华谊兄弟自身还在为“保壳”而战、为填补巨额亏损而焦头烂额的时候,一笔笔确定性极高的利润,精准地流进了这些“合作艺人”的口袋。
这套玩法,比单纯付片酬要“高级”得多,也残酷得多。
付片酬,是一次性的交易;而这种股权绑定,则像是在公司的动脉上开了一个口子,无论公司是胖是瘦,都要优先给他们输血。
这解释了为何华谊兄弟越是依赖爆款,就越显得步履维艰。

因为它的成功,并没有完全转化为自身的积累,而是有相当一部分,变成了少数人的无风险套利。
说白了,华谊兄弟用真金白银和上市公司的未来,为明星们打造了一艘“诺亚方舟”。
当整个影视行业经历风浪、公司自身濒临沉没时,方舟上的人,依然可以岁月静好。
一部《逐玉》,救不了华谊的命,却足以让我们看清一个资本的真相:在很多被精心包装的“战略合作”背后,早已标好了谁是承担风险的“燃料”,谁是坐享其成的“乘客”。
对于还在为华谊的“翻身仗”而激动不已的散户来说,或许最该看懂的,不是屏幕里的剧情,而是这份股东名单背后的游戏规则。
毕竟,当你在为一场烟花的绚烂而鼓掌时,得先弄明白,点燃烟花的引线,烧的是谁的手。
作者声明:作品含AI生成内容
举报/反馈
网址:华谊7年亏光80亿,明星股东却悄悄赚翻,新剧能救活它吗? https://mxgxt.com/news/view/2074648
相关内容
7年亏损80亿,华谊兄弟“大片”变烂账,“哥俩好”还能撑多久7年巨亏80亿后,华谊兄弟被马云卖了
华谊兄弟控股股东1.54亿股被司法拍卖,公司面临流动性危机
《逐玉》爆赚8亿,华谊巨亏退市?李晨等6人没露脸却分红千万,揭秘娱乐圈新潜规则
粉丝喜互撕 爱豆忙赚钱:哪些明星表面不合 却一起悄悄做投资
影视大佬王中磊夫妇开播短视频,准备带货?华谊兄弟7年亏超80亿元
上半年预亏超3亿,华谊兄弟“砸锅卖铁”难自救
华谊兄弟十年溃败:从900亿市值到巨亏82亿,“娱乐教父”倒下了
华谊兄弟巅峰千亿市值,如今靠老片续命
乐视网98亿收购乐视影业全部股份,两年亏损10亿但是张艺谋、郭敬明等明星股东却赚翻了!

