直播间信任崩塌一夜:优思益翻车,李若彤明道等带货明星连夜道歉,与辉同行卖超千万却装哑
你花几百块买的“澳洲原装进口”护眼片,包装上全是英文,明星网红都在推荐,感觉特别高级。 但央视记者顺着地址找过去,发现它在澳大利亚的“总部”和“工厂”,竟然是一家正在修车的汽修厂。

这就是最近刷屏的“优思益翻车”事件。 2026年4月1日,央视一档调查节目,把这款号称“澳洲精准营养品牌”、长期霸占电商平台叶黄素销量第一的网红保健品,扒了个底朝天。 节目播出后,全网店铺关停,国务院多部门联合调查,一众曾为其带货的明星网红,如李若彤、章小蕙、明道等,连夜排队道歉,紧急公布赔付方案。 而头部直播间“与辉同行”被曝带货销售额超千万,面对消费者追问,客服却只是转发品牌声明,迟迟没有拿出具体的售后办法。

央视记者的调查是从消费者的质疑开始的。 有消费者在网上爆料,自己买的优思益补铁剂,到货后查看进口商品溯源信息,发现生产企业是“仙乐健康科技(安徽)有限公司”。 记者随后找到了优思益在中国的运营商——广州雅拉源健康产业有限公司。 公司工作人员坚称,叶黄素胶囊是澳大利亚生产的,补铁口服液是新西兰生产的。 对于安徽生产的质疑,他们解释那是“以前”的补铁剂,2025年升级后已经换了供应商。

但记者发现,这款“澳洲优思益”蓝莓叶黄素胶囊的包装上,英文企业地址标注为“墨尔本丁格利湖路1-5单元28号”。 为了核实真相,总台记者专程飞往澳大利亚墨尔本。 按照地址找过去,大门紧闭,周围居民表示从未听说过这里有保健品工厂或门店。 近期记者再次探访,这次大门开了,但里面没有生产线,没有实验室,只有工人正在维修汽车。 这里就是一家纯粹的汽车维修站。
那么,这个身份存疑的产品,是如何摇身一变成为全网爆款的呢? 记者顺藤摸瓜,找到了负责该产品营销策划的杭州索象营销策划有限公司。 在这家公司,工作人员将“澳洲优思益”作为成功案例进行介绍。 公司负责人卢总对记者坦言:“说白了这是广州的一家公司,产品也是广州的,只是我们把它包装成了澳洲的。 ”他透露,公司定位“澳洲精准营养”,一年能卖260万瓶。

索象公司详细拆解了打造爆款的“三部曲”。 第一步是“背书”。 他们在澳大利亚花钱找当地的大学教授、医学博士为品牌站台,增加可信度。 第二步是“种草”。 公司在社交平台打造了“上万篇种草笔记”、“上千条相关内容”,营造出产品火爆的假象。 第三步是“投流”,即投入巨额广告费进行流量推广。 卢总算了一笔账,把这些“背书”、“种草”和“投流”的费用加起来,要占到产品销售收入的一半以上。
更离谱的是,优思益宣传页面上的“国际大奖”奖杯,也是买来的。 索象公司的卢总说,像“2024年蒙特国际高品质大奖”这类奖项,是他们帮忙申请包装的,国外的、欧洲的、全球的奖他们都有资源,一个奖大概花费2万到3万元。 记者在杭州走访的其他电商服务机构也证实,这套“编故事、买奖项、雇专家”的手法,在所谓“进口”保健品领域已是公开的秘诀。

根据公开数据,优思益长期以“澳大利亚精准营养品牌”、“TGA认证”为宣传卖点,其蓝莓叶黄素等产品单价高达293元至434元。 全系列产品累计销量突破400万瓶,仅在抖音平台的销量就超过229万瓶,是天猫榜单进口叶黄素品牌榜的长期第一名。 然而,这些售价数百元的产品,包装上却没有国家市场监管总局批准的保健食品“蓝帽子”标识,却长期宣传护眼功效。
央视曝光如同一颗炸弹,瞬间引爆舆论。 4月1日当天,优思益在抖音、天猫、淘宝、小红书等平台的官方旗舰店和海外旗舰店全线关停,相关产品被下架或无法搜索。 品牌方“澳洲优思益”当晚通过官方公众号发布声明,称已下架全部商品、暂停所有销售渠道,并配合市场监管、海关、公安、税务等多部门调查。 品牌方解释,墨尔本地址是品牌持有人的注册通讯地址,并非生产地址,因办公地址变更才转租给了汽修厂。

事件迅速升级到国家层面。 国务院食品安全委员会办公室、国家市场监督管理总局、海关总署高度重视,立即组织涉事地市场监管部门和海关开展调查核实,严查违法违规行为。 广东市场监管、海关、公安三部门联合行动,对品牌代理运营公司广州雅拉源健康产业有限公司展开调查。 执法人员现场发现,该公司有一百多名员工,设有天猫直播间,仓库内有大量“优思益”产品。 目前,市场监管部门已对该公司涉嫌发布违法广告等行为立案调查。
与此同时,浙江杭州市场监管部门也对营销策划方杭州索象营销策划有限公司,以及报道中涉及的杭州社淘电子商务有限公司、杭州爱德思达传媒科技有限公司涉嫌广告违法行为立案调查,已调取相关服务内容、资金往来等材料。
风暴之中,压力最大的莫过于那些曾为优思益站台带货的明星和网红们。 他们依靠粉丝信任赚取佣金,如今产品爆雷,信任瞬间转化为汹涌的质疑。 一场“道歉大赛”随即上演,但各家的“诚意”和方案,被网友放在放大镜下对比,高下立判。
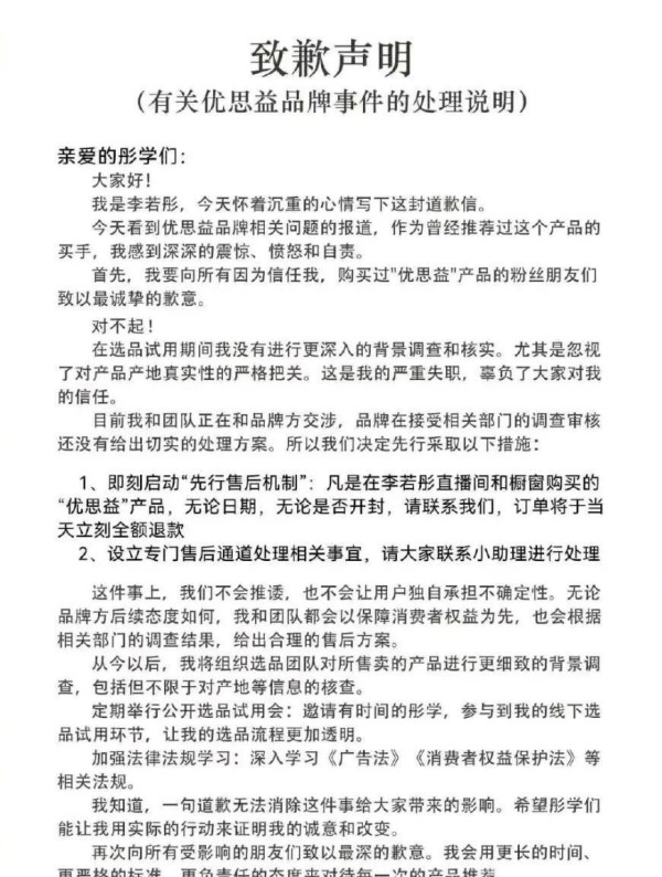
演员李若彤反应最快。 4月1日晚,她的直播间官方微博“彤享会”就发布了致歉声明。 声明中,李若彤表示“感到深深的震惊、愤怒和自责”,承认自己在选品时没有进行深入的背景调查,尤其是忽视了对产品产地的严格把关,是严重失职。

她的赔付方案最为干脆:即刻启动“先行售后机制”,凡是在其直播间和橱窗购买的优思益产品,无论购买日期、无论是否开封,联系客服后,订单将于当天立刻全额退款,没有任何附加条件。

几乎在同一时间,时尚博主章小蕙通过其公司账号“玫瑰是玫瑰”也发布了说明并道歉。 她的方案是:消费者自公告发布起15个工作日内联系购买平台客服,核实订单后,将在7个工作日内进行退款。 方案覆盖所有通过其全渠道下单的用户,虽然退款时效比李若彤慢,但也被认为是有诚意的表现。
演员明道则在4月1日发布了道歉声明,承诺会负责到底。 他的方案是:凡通过其直播间或橱窗购买的消费者,可在公告发布之日起30个工作日内联系客服,核实后预计7个工作日内完成退款。 这个时间周期相对更长一些。


除了这些头部明星,一些中小博主的处理方式也引发关注。 例如网红夏诗文,她直接宣布执行“退一赔三”的方案,并表示如果赔偿金额不足500元,按500元赔付。 这被网友称赞为“真有担当”,因为这是《消费者权益保护法》框架下,商家存在欺诈行为时,消费者可以主张的最高惩罚性赔偿标准。 还有一些博主选择自掏腰包为消费者全额退款,或主动退还自己赚取的佣金。
然而,并非所有涉事者都选择了积极面对。 截至4月2日,同样被曝曾带货优思益的明星伊能静、孙坚等人,尚未就此事进行任何公开道歉,也未公布任何赔付方案。 其客服在面对询问时,多以“正在沟通”等理由拖延,引发了大量消费者的不满。
此次事件中,另一个备受瞩目的焦点是头部直播间“与辉同行”。 据财经媒体“读秒财经”报道,“与辉同行”曾带货优思益相关产品,销售额高达1000万至2500万元,销量在7.5万至10万单之间,成为该品牌最重要的销售渠道之一,占其总销量近40%。 这意味着,有数万消费者是通过“与辉同行”的推荐和背书购买了这款问题产品。
4月2日,多家媒体记者以消费者身份咨询“与辉同行”客服。 当被问及优思益产品出现造假问题,是否可以退货退款时,客服的回应显得颇为谨慎和官方。 有客服直接向记者转发了“澳洲优思益”品牌方的声明。 当记者进一步追问售后方案时,客服仅表示:“您反馈的问题我们已经收到,我们会重点关注。 ”并未给出任何具体的退款或赔偿承诺。 这种回应与李若彤等人迅速启动的“先行赔付”机制形成了鲜明对比,也让通过该直播间购买的消费者感到焦虑和无助。
目前,针对优思益品牌方及营销公司的调查仍在进行中。 法律界人士指出,根据相关法规,明星、网红作为广告代言人,在代言前有义务核实商品的相关资质,并实际使用商品。 如果明知或者应知广告虚假仍进行推荐,需要承担连带赔偿责任。
对于直播间而言,作为销售者,有责任如实告知消费者商品信息,如果存在虚假宣传,同样有义务为消费者办理退货退款。 消费者可以凭借购买订单等凭证,向品牌方、销售方主张“退一赔三”的惩罚性赔偿,或向市场监督管理部门进行投诉举报。
举报/反馈
网址:直播间信任崩塌一夜:优思益翻车,李若彤明道等带货明星连夜道歉,与辉同行卖超千万却装哑 https://mxgxt.com/news/view/2073969
相关内容
紧急道歉、全面下架,又一明星直播带货翻车!从直播翻车到深夜道歉,公众人物的共情失效究竟暴露了怎样的心理代沟?
520老罗带货再翻车,看明星直播带货背后的隐忧
明星带货滤镜破碎?一场直播背后的信任危机与行业迷思
李若彤、明道等紧急致歉,“震惊、愤怒和自责”
戚薇直播带货售假风波:信任崩塌,明星光环下的真实与虚假
汪涵直播带货翻车,又一偶像人设崩塌,明星带货的坑你入过吗
连夜道歉,退钱!知名歌手服装品牌“翻车”,曾1分钟销量破万
多位明星带货“优思益”产品,被曝造假!纷纷致歉承诺退款
明星直播带货翻车频发,信任缺失背后的利益链条不简单

