演员鞠婧祎被实名举报偷税漏税!其收入明细被曝光,估算瞒报比率达88%
问AI · 为何全球明星逃税案例中税率套利如此普遍?
昨天,三张举报函把中国顶流女星鞠婧祎炸上了热搜。
举报信里白纸黑字写着:她2024年全年只申报了1100多万收入,但光是去年6月到12月,她接的代言、上的节目,保守估计进账就不下5000万。
瞒报比例高达惊人的88%。
上海市税务局稽查局已经收了材料,开了回执,编号2026-013,这事儿正式进入稽查程序。
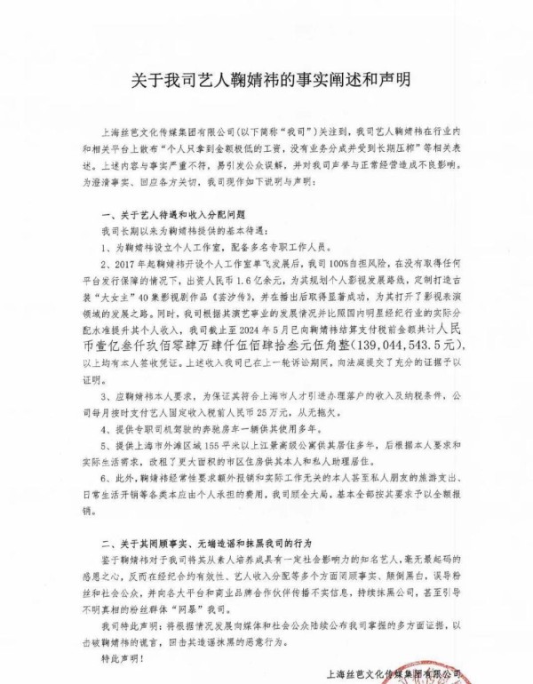
鞠婧祎工作室反应很快,中午就发声明,说这是前经纪公司丝芭传媒的诽谤,是虚假信息,艺人一直依法纳税,还配合过抽查。
丝芭传媒那边呢? 媒体打电话过去,一位副总裁接了,说“不知情”,然后火速挂断。
你看,一场从去年底撕到现在的合约大战,终于从“你伪造签名”“你压榨艺人”的口水仗,升级到了“涉嫌刑事犯罪”的实名举报。
但如果你觉得这只是内娱又一场狗血闹剧,那格局就小了。
把镜头拉远,你会发现,同样的剧本,正在全球各个名利场上演。
好莱坞的“烂片之王”,很多是被税单逼出来的。
尼古拉斯·凯奇,奥斯卡影帝,演过《国家宝藏》的硬汉。
你猜他为什么后来成了“烂片之王”,什么戏都接?
因为美国国税局(IRS)查出来,他在2002到2008年间,拖欠了超过1400万美元的税款和罚款。
为了凑钱补税,避免坐牢,他不得不疯狂接戏,甚至卖掉多处豪宅。
还有《刀锋战士》的主演韦斯利·斯奈普斯。
他更狠,从1999年到2004年,整整六年没报税,还试图用假文件骗退税。
尽管他的好友丹泽尔·华盛顿亲自写信向法官求情,法院还是判了他三年有期徒刑。

出狱后,这位曾经的一线动作明星,再也回不到巅峰了。
像约翰·特拉沃尔塔、马丁·斯科塞斯这样的大腕,也都和美国国税局有过“深度交流”。
韩国顶流,也玩“空壳公司”的游戏。
就在前不久,韩国媒体曝出,顶级偶像车银优涉嫌通过母亲名下的空壳公司逃税,金额高达200亿韩元,约合1亿多人民币。
操作手法很经典:把个人天价代言收入,打入一个没有实际业务的公司,就能按20%左右的法人税率交税,而不是最高45%的个人所得税。
中国的网友看到这新闻,一点不觉得新鲜。
评论区说得一针见血:“这不就是‘阴阳合同’和‘空壳公司’的韩版吗? ”
为什么全世界的明星,都爱在税务上动手脚?
道理其实很简单,就两个字:钱多。
当你的年收入动辄几千万、上亿的时候,税率哪怕差几个点,都是一笔普通人几辈子都赚不到的巨款。
45%的个人所得税和20%甚至更低的经营税率、资本利得税之间,是巨大的套利空间。
于是,高薪聘请的律师、会计师、财务顾问就派上用场了。
他们的任务,就是绞尽脑汁,在复杂的法律条文里找到缝隙,把个人收入“包装”成公司经营所得、投资回报,或者用捐赠、成立基金会等方式来抵税。
好莱坞上世纪30年代就有女明星,把买貂皮大衣的2350美元算作“必要的商业置装费”,理由是“粉丝就爱看我穿得光鲜亮丽”。
你看,这理由是不是听着有点耳熟?
但各国的“拳头”,硬度不一样。
美国IRS是出了名的狠角色。
它权力极大,有自己的武装,能不经法庭审判就冻结你的资产。
它还有“告密者计划”,举报人最高能拿到追回税款的30%作为奖励。
所以在美国,逃税坐牢是实实在在的风险。
韦斯利·斯奈普斯就是前车之鉴。
在中国,税务监管的“牙齿”也越来越锋利。

从范冰冰到薇娅,再到一系列被曝光的网红,税务部门已经形成了一套从预警到稽查再到曝光的全链条监管。
而且中国的惩罚有个特点:除了巨额罚款,往往伴随着行业的全面封杀。
社会性死亡加上经济上的重创,这种组合拳的威慑力,对靠名气吃饭的艺人来说,可能是毁灭性的。
公众的态度,才是最终的审判席。
有趣的是,无论中外,普通老百姓对明星逃税的态度,越来越趋于一致:零容忍。
中国网友批评车银优时说的话,放在鞠婧祎身上也完全适用:“普通人工资的每一分税都用于基建、教育,明星却用空壳公司转移资产,这是在吸社会的血。 ”
大家愤怒的点在于,明星们享受着社会关注带来的顶级红利,住着豪宅,开着豪车,却连最基本的公民义务都想逃避。
这是一种双重背叛:既背叛了法律,也背叛了公众的喜爱和支持。
在社交媒体的放大镜下,这种背叛感会被无限放大。
所以你看,鞠婧祎事件爆出后,舆论几乎是一边倒的质疑和批评。

这和她之前与公司的纠纷性质完全不同,那可能还有粉丝会心疼“姐姐被压榨”。
但一旦涉及偷税漏税,触碰了法律和公平底线,舆论的同情分瞬间清零。
风暴眼中的新剧,和沉默的资本。
一个耐人寻味的细节是,就在举报信流传的前一天,鞠婧祎和郭敬明合作的新剧《月鳞绮纪》,刚刚传出要“空降”定档的消息。
这部剧在平台的预约量已经破了205万,是备受期待的古装大戏。
举报风波袭来,剧集是如期播出,还是受到影响? 目前平台还没有明确说法。
资本是最现实的。
品牌方、制片方都在紧张观望。 如果税务问题坐实,等待她的不仅是法律制裁,更是商业价值的彻底崩塌。

那些排队等她代言的品牌,会第一时间撇清关系。
这可不是经纪合约纠纷能比拟的后果。
所以,这场举报,看似是前东家的“致命一击”,实则把所有人都拖进了一个更大的问号里:在越来越透明的监管和越来越严格的公众审视下,明星们用尽手段“省”下来的那些税,最终会不会变成埋葬自己事业的代价?
目前,上海税务部门的回应很官方:正在依法依规按程序办理。
鞠婧祎工作室的声明很坚决:已提起诉讼,追究诽谤责任。
丝芭传媒选择了暂时沉默。
而看戏的我们,手里都握着一张无形的票。
网址:演员鞠婧祎被实名举报偷税漏税!其收入明细被曝光,估算瞒报比率达88% https://mxgxt.com/news/view/2072280
相关内容
鞠婧祎被实名举报偷税引发热议,疑鞠婧祎收入明细曝光,被指瞒报比率近88%鞠婧祎被实名举报偷税漏税
被举报偷税漏税,鞠婧祎方公开声明,丝芭传媒最新回应
鞠婧祎被举报偷税漏税 税务部门:未发现问题
鞠婧祎被实名举报!丝芭传媒回应来了
丝芭传媒举报鞠婧祎:实收超5000万,瞒报收入竟达85%
顶流男星被实名举报偷税漏税
鞠婧祎被曝每月25万元固定工资,经纪公司称已支付税前金额超1.39亿
刘晓庆被实名举报偷漏税数千万?税务稽查已启动
丝芭曾喊话鞠婧祎再不收手将全网举报 合约税务争议升级

