2025-12-18 14:30
发布于:天津市
最近,鞠婧祎与她的前东家丝芭传媒之间的争执闹得沸沸扬扬。一方控诉丝芭伪造协议、截留收入,另一方则晒出1.39亿的收入证明以作反驳,弄得很多人看不明白。事实上,这场争议并非突如其来,而是鞠婧祎出道12年来所经历的多次争议和打拼的集中爆发。

最初,大家认识鞠婧祎时,她的千年一遇美女标签给她带来了不少话题。这件事发生在2014年,当时日本媒体称她为千年一遇的美女,后来这个标签传到中国,就变成了四千年第一美女。本来这个称号是用来做宣传的,但却成为了她招黑的开始。很多人质疑这个称号不实,甚至翻出她的早年照片说她整过容。同时,她常年精致的妆容也被戏谑为半永久妆,甚至连在综艺节目中吃面包、戴口罩都被拿来吐槽,指责她做作,认为她太在乎偶像包袱。 
然而,尽管外界有许多声音,鞠婧祎的拼劲是不可否认的。2013年,19岁的她放弃了高考,最终从4万多名竞争者中脱颖而出,成为了SNH48的二期生。接下来的三年,她两度获得第一,成为组合中的佼佼者,也成为最早晋升为明星的成员之一。单飞后,她凭借在《芸汐传》中的古装造型圈粉,逐渐从偶像转型为演员。她还登上了时尚杂志的封面,商业价值也越来越高。 
不过,争议始终没有停过。她的演技被批评为表情单一,音乐作品的传唱度也不高,一直处于黑红的状态。真正让矛盾爆发的,是她与丝芭传媒的合约问题。2013年,鞠婧祎与丝芭签订了合约,明确约定2024年6月18日到期,但在合约到期前,丝芭突然宣称2018年曾签过一份补充协议,将合约延长至2033年。这一说法被鞠婧祎直接否认:我从来没有见过,也没有签过这样的协议! 
2024年6月15日,鞠婧祎直接向丝芭发出了解约函,指出丝芭伪造协议并长期截留她的收入,称丝芭还用双重合同隐藏真实收入,从未向她提供过收入明细。为了证明自己清白,丝芭随即起诉了两家与鞠婧祎合作的杂志社,要求下架她的封面并索赔30万元,希望借此法律途径证明合约没有到期。但没想到,杂志社提出了管辖权异议,这场官司还没有正式开庭就被移送了。 
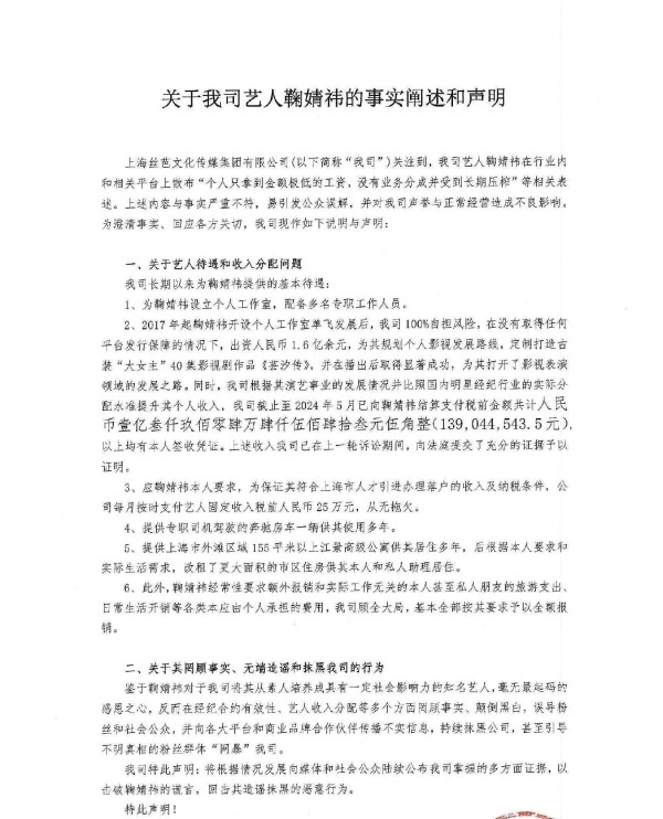
这场拉锯战持续了一年多,直到2025年12月,双方开始直接互晒证据展开对抗。鞠婧祎展示了新的笔迹鉴定报告,表示无法确认补充协议上的签名是她本人写的,并指责丝芭伪造授权文件,还四处起诉她的合作方,实质上是在骚扰她,阻碍她的工作。丝芭则不甘示弱,晒出了10年来支付给她的1.39亿收入证明,并表示每月支付25万元固定工资,还承担了她的住房、房车和司机费用,反问哪来的压榨? 
目前,双方的核心争议点主要有两个:一是2018年补充协议是否真实,签名是否有效(法院两次鉴定未能给出明确结论);二是丝芭是否截留收入,1.39亿是否为鞠婧祎的全部应得报酬。网友们对此看法不一,一部分支持鞠婧祎,认为8年的合约已经够长了,硬性将其延长到2033年不合理,艺人想要挣脱压榨很正常;另一部分则认为双方可能存在未公开的协议,还是得等待法院最终判决。 
其实,这场纠纷不仅仅是鞠婧祎和丝芭之间的恩怨,它也反映了娱乐圈多年来的痛点:艺人合约中的补充协议和收入分成往往是一片模糊地带。很多艺人在签订长约时并没有意识到未来可能与公司产生利益冲突,尤其是在后期成名之后。 
鞠婧祎从当初被标签化的小偶像,到现在敢于与老东家对簿公堂,这背后是她12年的积累,也是行业对合约公平的呼声。这场争执目前仍在走法律程序,笔迹鉴定结果和收入明细的核查将成为关键。而对于普通人来说,谁对谁错并不需要急于下结论,还是等待法院的最终判决。 
鞠婧祎这些年的起起落落也证明了,娱乐圈的黑红终究会过去。不论是艺人还是公司,只有遵守规矩、公平对待,才能走得更远。返回搜狐,查看更多
平台声明:该文观点仅代表作者本人,搜狐号系信息发布平台,搜狐仅提供信息存储空间服务。
阅读 (52)
网址:139亿VS笔迹鉴定!鞠婧祎丝芭合约大战,内娱艺人合约坑有多深? https://mxgxt.com/news/view/2064081
相关内容
鞠婧祎合约纠纷,笔迹鉴定丝芭传媒起诉鞠婧祎违约!鞠婧祎方:已申请笔迹鉴定鞠婧祎与老东家丝芭传媒决裂?合约到期还是违约?笔迹鉴定揭真相热搜第一!丝芭传媒起诉鞠婧祎违约,鞠婧祎方:协议系捏造,已申请笔迹鉴定鞠婧祎与丝芭传媒“开撕”?笔迹鉴定成关键!鞠婧祎合约纠纷:笔迹鉴定的漫漫征途丝芭传媒起诉鞠婧祎,反遭鞠婧祎硬刚,要求进行笔迹鉴定丝芭回应鞠婧祎合约争议:从SNH48顶流到2033年合约纠纷,娱乐圈超长合约何去何从?丝芭传媒晒鉴定报告回应鞠婧祎合约纠纷鞠婧祎月薪25万!丝芭晒1.39亿账单,这场合约大战比剧还精彩
随便看看