武侠大明星霍东阁攻略
发布
论坛TapTap 制造聚光灯 GameJam开发者中心创作者中心下载手机 APP
扫码下载
Android APK 下载
版本:v
App Store 下载
版本:v
下载 PC 版
Windows 版下载
版本:v
霍东阁攻略
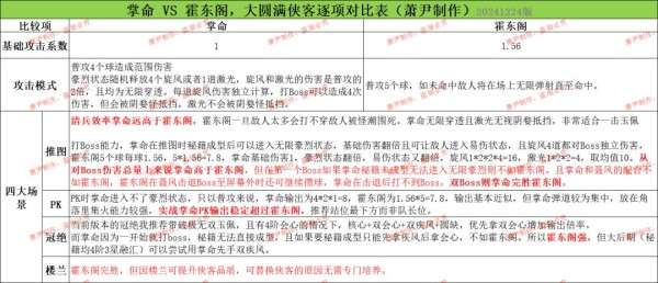
霍东阁VS掌命,到底用谁?一图明白 By 萧尹最近论坛有不少朋友在纠结乃至争论到底用掌命还是霍东阁,这里用本人均为大圆满的霍东阁和掌命比较以及实测得出如图所示,大家可以参考一下。 首先先说一个前提,比较都是在相同练度的情况下进行,你用4火掌命去对比大圆满霍东阁那肯定是不如的。练度一样的情况下,推图PK掌命都优于霍东阁,冠绝霍东阁更强。楼兰霍东阁无解强但不需要专门练。 不过以上还有一些注意事项: 1.掌命大圆满的提升较大,从3发子弹提升为4发, @ 萧尹1.2 万2024/12/24
117万霍东阁过关79-3(附配置)先说下基本配置,绝品彩云(见截图一,彩云输出42%),玉佩技能撕裂三件套(见截图)。 打法: 功法: 3力系+3技系 命格: 除了医生其他全猴子(如果你可以抗住第一个boss也可以选择其他) 打老魔: 到老魔处,除了破军其他都在。等老魔走近,放武魂1,等快放技能时复活破军推开老魔。等老魔再次靠近(剩6管血)。放武魂2+所有绝技(然后差不多剩2-3换血),然后死了2员,优先复活奶再次推开,搞定。13 @ 程序员玩游戏1270 2025/8/14
180天大圆满 霍东阁就是版本最强讲一讲经验心得 1.不要质疑卡牌游戏数值的魅力 实测霍东阁4>大圆满上官南 看过我帖子之前知道 70天上官南大圆满 后来开始转霍 之前忘了多少关 卡了一个礼拜 想着换换霍试试 没想到攻克难关多推了好几关 所以 别质疑霍东阁强度 卡牌游戏 主打一个数值 机制再差 数值也碾压你 10万就是>8万 2.养成游戏 该有都会有 霍东阁完全可以能满足任何场景 无论推图 冠绝 竞技场 慢慢攒就行 别纠结几 @ 上头怪4809 2024/10/20
110万攻击霍东阁过79-2(减伤流)之前研究了很多攻略,都说这关要150万+攻击力才能过,对于我这个只有110万攻击力的号,岂不是要卡2个月。 办法总是比困难多,经过2天的测试,发现"一击"对于琵琶女还是能生效,只是需要的时间更久。那就增加坦度呗,尽可能的增加输出时间。 过关方法: 1分钟的琵琶女放聂媚娘(4个出现就放,可以清掉) 2分20秒琵琶女,放张道陵(5级技能,可以清掉) 5分多琵琶女,已经有了前五个秘籍,可以硬抗很久, @ 程序员玩游戏782 2025/8/10
08:39掌命强度分析 By 萧尹 202412174掌命70-3实战视频,带了一击129万攻击。 掌命评价: 和霍东阁各有优劣,新手来说更推荐霍东阁,全场景通用。 主流四大场景评价: 推图:掌命的清兵效率远高于霍东阁,豪烈状态的激光可以打穿阴婺,尤其带一击的时候效果很好,配合双疾风推图几乎可以一直处于豪烈状态,但打boss不如霍东阁,尤其霍东阁搭配聂风打boss极强。可以根据副本情况选择用谁。 楼兰:霍东阁无解强。 冠绝:霍东阁强于掌命。 PK @ 萧尹2888 2024/12/17霍东阁是否暗削今天一早看到有帖子说霍东阁暗削,群里也有人@我,我就去实测了一下。 测试对象:初始未升星的霍东阁 对照组:基础系数为1的上官南,同样初始未升星状态(校准用) 测试地图:关卡1-1(无防御力) 测试结论:霍东阁系数为1.56,未调整 霍东阁本身是没有暗削的,不过伤害确实有可能不太对,有可能是整体的增伤系统有问题。而且本身冠绝就是一个非常不稳定的场景,局内的秘籍情况,会心与否,玉佩情况等等影响较大,建 @ 萧尹2553 2024/12/31
竹叶姬+霍东阁平民最强阵容聂风还没上场,36-3过了,看来杀确实不用牛刀 @ 周伯通2190 2024/11/26
07:38不带一击必杀,143万攻击霍东阁,疾风阴阳过70-3视频中局内全体减伤: 3阶疾风2每层疾风1.2%减伤,10层12% 2阶泰山10%减伤 3阶泰山在受到超过最大生命值10%伤害时额外减伤18% 4阶泰山调息前后均有概率3秒免伤 3阶阴阳2在阳状态12%减伤 3阶阴阳1每次进入阴阳调和叠加减伤,最多10% 4阶阴阳2在阳状态切换到阴状态时候最多可叠20%减伤 5星医神兵触发时25%减伤 秦真回血单位10%减伤 史诗皮肤羁绊血量高于50%时,增加5% @ 萧尹3148 2024/12/10
13:39掌命霍东阁顺风局对比顺风局的测试意义较低,不足以体现侠客的真实价值。不过测都测了,一并发上来。 利用手动点空地的霍东阁“存球”玩法,在顺分局下,输出大幅高于掌命。 这一点并不意外,霍东阁是典型的“顺风强”英雄。 @ 乔不工2325 2024/11/8霍东阁也挺适合燕子蚯蚓套差个红1号,攻击太低,换成燕子套攻击力加了6万,实测点出双疾风或者神兵触发的时候,可以稳定两个人有燕子buff,也不错 @ 欢烬902 2025/1/11
已经到底了
网址:武侠大明星霍东阁攻略 https://mxgxt.com/news/view/2063954
相关内容
武侠大明星霍东阁值不值得培养武侠大明星武魂系统详细攻略
武侠大明星最强阵容霍东阁 五套阵容推荐
武侠大明星商店兑换推荐攻略最新
武侠大明星命格搭配攻略详解
「武侠大明星」新手攻略与升级技巧大揭秘
武侠大明星强力命格搭配攻略图文一览
「武侠大明星」新手攻略与升级指南,附兑换码合集
武侠大明星千兵合合玩法
武侠大明星归心丹获得方法

