2026卫视春晚排期+阵容全盘点
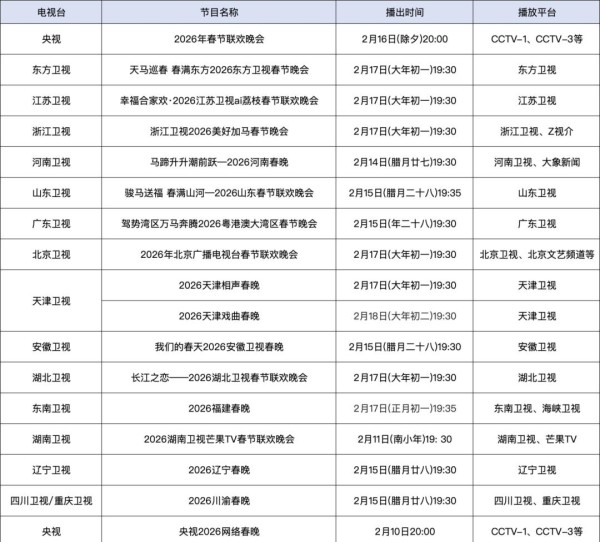
01播出时间一张表,先收藏再核对

02央视春晚:30年不变的品牌底气
2.1 ▍ 主会场+四地分会场,主持人“双线并行”
北京主会场由任鲁豫、撒贝宁、尼格买提、龙洋、马凡舒、刘心悦坐镇;四地分会场则启用地方面孔:哈尔滨的杨帆、姜多;义乌的郭若天、贺传;合肥的朱迅、白羽;宜宾的张韬、王楚涵。一张“全国地图”把年味儿铺到观众面前。
03东方卫视:把“新潮”写进语言
3.1 ▍ 嘉宾名单≈“半壁娱乐圈”
陈楚生、陈小春、应采儿、胡海泉、胡彦斌、黄圣依、唐漢霄、萧敬腾、芭比、Harry、刘思维、门腔、Norah、欧剑宇、松天硕、宋小宝、孙天宇、孙樾、王建华、王菊、王奕婷、文松、吴志军、小鹿、尹贝希、翟佳宁、泰维、张玮伦、赵钱龙、丁臻滢、黄英、蒋倩如、洛朗·班、石倚洁、宋思衡、杨文韬、张灿、叶麒圣、张智涵、Genles组合、SNH48……近40位艺人覆盖唱跳、喜剧、跨界等多元标签,语言类节目更请来冯巩、“飞扯喜剧”等老牌新锐同台,稳住“笑点”基本盘。
3.2 ▍ 主持“五人团”青春气息拉满
陈辰+冯琳+何卿+金炜+林海,平均年龄不到35岁,用“鲜活”对抗春晚“老龄化”刻板印象,现场互动更敢玩。

04湖南卫视:把“家”搬进演播厅
4.1 ▍ 嘉宾按首字母排序,细节里见用心
锤娜丽莎、程潇、窦晨光、“飞扯喜剧”、冯巩、付航、侯林林、颢鑫、李川、李嘉诚、李鸣宇、刘旸、吕严、李治良、毛晓彤、秦海璐、秦艺桐、松天硕、宋小宝、宋晓峰、“土豆”、王建华、文松、“王小利”、徐浩伦、“谭湘文”、杨迪、“YOYO”、杨雨光、“郑健”、朱时茂、“张维威”、张兴朝……超过30位艺人,从流量到实力,从喜剧到唱演,一条“年味产业链”被安排得明明白白。
05江苏卫视:AI当“伴舞”,科技过新年
5.1 ▍ 海报先声夺人
官方一次性释出“ai荔枝春晚”全阵容海报,数字人在红灯笼前跳起中国舞,科技感与年味碰撞,提前锁定Z世代话题度。
06北京卫视:京味儿语言,群星云集
6.1 ▍ “吉马开新岁,华宴聚群星”
一句话把吉隆坡+马六甲的双城概念写进祝福里,同时官宣全阵容——虽未流出完整名单,但“北京台春晚”金字招牌自带观众缘,语言类节目历来敢请“硬核”京味儿演员,值得期待。
举报/反馈
网址:2026卫视春晚排期+阵容全盘点 https://mxgxt.com/news/view/2034341
相关内容
年各卫视春晚明星阵容盘点.pptx2026马年春晚彩排全明星阵容盘点 12大亮点引发观众期待
湖南卫视2026小年夜春晚官宣全阵容,何炅汪涵领衔
2026江苏卫视春晚全阵容海报发布,明星嘉宾汇聚欢乐与温情!
2026春晚联排全明星阵容抢先看
2026东方卫视跨年晚会全阵容集结
期待!多家卫视官宣春晚阵容
2026央视春晚首波彩排:科技赋能舞台,多元阵容引爆期待
2026各大卫视跨年晚会嘉宾阵容名单(官宣版)
2026央视春晚彩排开启!首波路透曝光,明星阵容引爆全网

