#银河酷:娱向张芷溪发律师函#
银河酷娱一纸律师函直指张芷溪,要求其立刻停止违约行为,消除负面影响,否则将诉诸法律。这场风波瞬间引爆舆论,背后究竟隐藏着怎样的纠葛? 张芷溪,这位因《军师联盟》中甄宓一角而走红的演员,近年来事业发展势头正猛。而银河酷娱作为业内知名公司,手握不少优质资源。双方原本应是互利共赢的合作关系,如今却闹到对簿公信的地步,不禁让人唏嘘。合作本是建立在信任基础上的,一旦信任崩塌,再好的合约也成了一纸空文。 
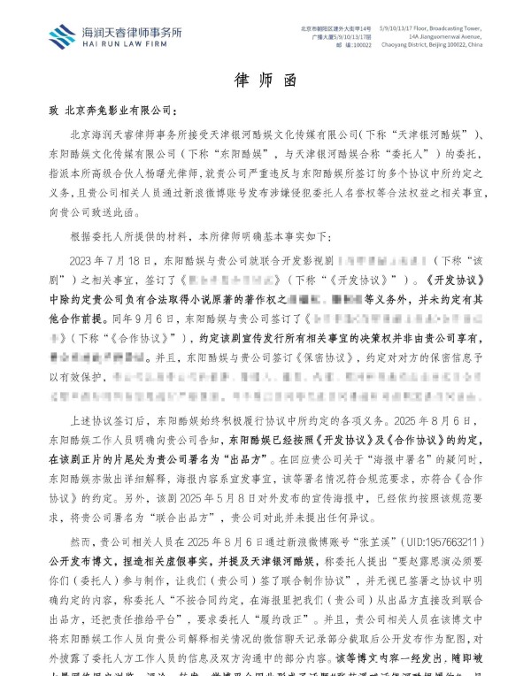
根据银河酷娱的说法,张芷溪存在违约行为,甚至涉及侵权。这可不是小事,违约意味着违背了双方当初的约定,侵权则可能触及法律红线。公司方面态度坚决,要求对方立即纠正错误,否则将通过民事诉讼维护自身权益。言辞之间,火药味十足,显然已经到了忍无可忍的地步。 娱乐圈的合约纠纷屡见不鲜,但每一次曝光都足以掀起轩然大波。艺人追求自由发展,公司希望保障投资回报,两者之间的平衡点往往难以把握。张芷溪此次被指违约,究竟是因为合同条款模糊不清,还是单方面擅自行动?外界众说纷纭,真相尚未水落石出。 
银河酷娱选择公开发函,显然是想通过舆论施压。这种做法在业内并不少见,既能表明立场,又能争取公众支持。但风险同样存在,一旦处理不当,反而可能损害公司形象。毕竟,观众更关心的是作品本身,而非背后的商业纠纷。 张芷溪方面目前尚未作出回应,沉默背后是深思熟虑还是另有隐情?艺人在面对经纪公司时,往往处于相对弱势的地位。合约条款是否公平合理,是否存在霸王条款,这些都是外界关注的焦点。如果真是公司违约在先,张芷溪的沉默或许是在酝酿反击。 这场纠纷最终会如何收场?是双方各退一步达成和解,还是闹上法庭一决高下?无论结果如何,都给业内敲响了警钟。合作需要诚信,契约精神不可丢。艺人要珍惜羽毛,公司也要尊重人才,唯有如此,才能实现真正的双赢。 
娱乐圈的水很深,表面的光鲜亮丽背后,往往隐藏着不为人知的博弈。银河酷娱与张芷溪的这场风波,不过是冰山一角。未来还会有多少类似事件上演?谁也说不准。但可以肯定的是,唯有公平公正的合作,才能让这个行业走得更远。
特别声明:以上文章内容仅代表作者本人观点,不代表360娱乐观点或者立场,360娱乐仅提供信息发布平台。如有关于作品内容、版权或其它问题请于作品发后的30日内与360娱乐联系
网址:#银河酷:娱向张芷溪发律师函# https://mxgxt.com/news/view/2031098
相关内容
张芷溪控诉银河酷娱违约张芷溪内娱真正IP富姐 手握大量爆款网文版权
制片人张芷溪喊话银河酷娱履约:赵露思没来演,连招呼都不打一声
赵露思控诉后,银河酷娱再被掀桌,拆解台柱子做条件背后的秘密
制片人张芷溪喊话银河酷娱履约,她曾出演《活佛济公3》等多部影视剧,如今从演员成功转型为制片人
银河酷娱发声明,赵露思下场八问银河酷娱,想解约但不想付违约金
樊百乐转发多方股东退出银河酷娱
银河酷娱发声明回应倒闭
张芷溪微博头像(张芷溪颜值疑惑)
吴某凡事件席卷娱乐圈,明星扎堆发律师函:律师函有什么用?收到律师函怎么办?

