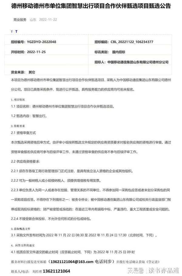
=德州移动德州市单位集团智慧出行项目合作伙伴甄选项目甄选公告
发布时间:2026-03-01 02:44

特别声明:以上内容(如有图片或视频亦包括在内)为自媒体平台“网易号”用户上传并发布,本平台仅提供信息存储服务。
Notice: The content above (including the pictures and videos if any) is uploaded and posted by a user of NetEase Hao, which is a social media platform and only provides information storage services.
相关推荐
热点推荐
重磅!一口气官宣5条,西安地铁传爆炸性消息!
西莫的艺术宫殿
2026-03-01 00:35:17
伊朗军队最高指挥官被击毙
桂系007
2026-02-28 18:25:45
网飞一口气放出8集,她曾诈骗了半个韩国演艺圈!
君君电影院
2026-03-01 00:12:16
40岁存款要达到什么水平?
In风尚
2026-02-23 06:04:00
黎明前的惊雷:一个时代的落幕与中东秩序的重塑
高博新视野
2026-01-05 18:13:59
迪拜两大机场暂停航班运营
新华社
2026-02-28 21:13:04
网址:=德州移动德州市单位集团智慧出行项目合作伙伴甄选项目甄选公告 https://mxgxt.com/news/view/2023332
相关内容
=德州移动德州市单位集团信息化设施维护项目合作伙伴甄选项目甄杭州电视台影视频道招募战略合作伙伴项目招标公告
柳州dai写项目融资报告书要注意项目数据分析报告
中国铁路郑州局集团有限公司郑州动车段探头类配件采购项目成交公告招标日历
中国移动携手中兴通讯等合作伙伴荣获TMF Catalyst项目奖
“建行杯”第六届湖南省农村创业创新项目创意大赛永州市选拔赛成功举办
广州“粤曲项目存续状况调查研究”出炉
推出多项影视项目奖补,与多支团队深度绑定!青岛成为影视业首选“合伙人”
儋州市西区供水项目加速建设
招标=德州市热力发展有限公司老旧小区供热改造工程保温采购项目

