刘亦菲再陷学历造假质疑,北电回应符合留学生资格
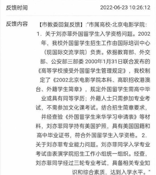
近日,“刘亦菲北电学历造假”的话题,被推至网络热搜。而北京电影学院,也在事发后选择官方回复,回应刘亦菲入学资格问题。回复中称刘亦菲持有美国护照,具有美国国籍,及高中毕业证书,完全符合外国留学生入学资格。
事情的起因,源自于近期网络上,网友对于刘亦菲,当年报考北京电影学院,涉嫌"学历造假"的话题讨论。不少网友在网络发布内容,并公开对刘亦菲本人,学历方面存在多项质疑拷问。称在2002年时,刘亦菲仅有14岁周岁,这样的年龄是如何考取北电,并被北京电影学院顺利录取的?并且,当年报考北电时的她,是否为美国国籍?是否存在冒用身份问题?
对于网络上,网友对于艺人刘亦菲,年龄及专业能力上的质疑。北京电影学院也在回应中做出明确解释。称刘亦菲专业能力方面,入学考试的组织部门,为表演学院招生工作小组。刘亦菲作为面试考生,参加正规面试流程。并在为期三轮的专业考试中,完全具备专业知识,及综合素质考核等级,也符合招生标准线的入学水平。
关于“刘亦菲学历”的问题,似乎早已成为老生常谈。几乎每隔一段时间,就会被网友搬出来讨论一番。十几年前的刘亦菲,就曾因学历问题饱受质疑。而当年面对网络质疑,刘亦菲本人甚至出面主动澄清。称自己我是北京电影学院,自创立以来年龄最小的首位留学生。以美国籍学生身份报考,被质疑也在情理之中。并在澄清中强调,留学生和普通报考者,考取北电的要求及条件并无差别。
为了解答当年众多网友,对于刘亦菲学历问题上的疑惑,当年学院的负责人崔副院长,也曾在面对记者采访时,向大众做出了相应解释及回应。崔副院长在采访中,承认当初报考学院的刘亦菲,美国国籍的事实存在。也正是因为此特殊身份,学院的考核过程中,只对专业课考试做出安排,而相关高考文化课考试,学院并没有对其特殊要求。这一回应间接证明,刘亦菲当年凭借留学生身份,笔试流程被免去。
很显然,双方如此的回应,并没有打消大家的质疑。相反,网友更是刨根问底,扒出了更多相关“证据”,来表达质疑的合理性。有网友称,当年刘亦菲被张纪中选中,与黄晓明合拍金庸经典《神雕侠侣》。而拍摄的集体时间,为2004年的十月至次年四月。当时的刘亦菲,明显还在北电就学期间。那为什么在此剧的演职人员表中,关于刘亦菲的美国国籍身份,并无特别标注?毕竟,根据国家相关规定,外籍演员身份是需要有所备注。
除以上质疑外,刘亦菲的真实姓名,也成为大家的讨论话题。有网友爆料称,刘亦菲本名刘茜美子,更是持有中国二代身份证。而二代身份证件,正式实施的时间为2003年。所以根据刘亦菲年龄来计算,其申请的时间为,实施二代身份证的第二年。以此推算,刘亦菲加入美国国籍的时间,为其成年之后的行为。一系列的猜测及推算,引来不少刘亦菲粉丝的回击。粉丝称1997年的刘亦菲,刚满小学五年级。出国原因为父母离婚,当年刘亦菲仅有十岁。
刘亦菲也曾对此做出解释,当初去美国后国有跳级行为,五年时间便完成初高中学业。粉丝们也力挺刘亦菲的解释,认为美国的中小学教育,比起中国相对简单。偶像在国内基础牢固,出国后表现优异不足为奇。随后,关于刘亦菲的入学资格问题,引发网络争议,有人支持也有人质疑。如今北京电影学院官方回应了此事,看来对刘亦菲 " 学历造假 " 的质疑猜测是不成立的。
娱乐八卦每日吐槽,关注葫芦哥不迷路。
网址:刘亦菲再陷学历造假质疑,北电回应符合留学生资格 https://mxgxt.com/news/view/2018054
相关内容
刘亦菲“学历造假”?北京电影学院回应:符合外国留学生入学资格真相大白!北电回应刘亦菲“学历造假”:符合外国留学生入学资格
网友举报学历造假!北电回应刘亦菲争议:系美籍,符合入学资格!
北电回复刘亦菲入学问题:系美国籍 符合留学生资格
官方回应刘亦菲北电入学质疑,称符合资格,本人再陷双重国籍争议
北电回应刘亦菲入学资格争议,系外国留学生,符合入学资格
北电公开回应刘亦菲的学历,称符合招生简章要求,综合素质达标
刘亦菲学历风波与北电入学资格详解
北电回应刘亦菲入学问题,称她持有美国护照,符合留学生入学资格
刘亦菲学历造假?北京电影学院霸气回复:纯属谣言,符合入学要求

