演员邓超2个月内暴瘦40斤,因极端节食一度虚弱到“连嚼东西的力气都没有”
刚刚,#邓超减掉40斤时连嚼的力气都没有#话题登上热搜。

近日,邓超为电影《影》在2个月内暴瘦40斤,因极端节食一度虚弱到“连嚼东西的力气都没有”,这一事件近期再次引发公众对演员敬业精神与健康风险的讨论。

2017年,@邓超拍摄张艺谋导演的《影》时,邓超需分饰体型反差巨大的两个角色:先通过3个月增重22斤(至86公斤)完成魁梧武将戏份,随后仅用2个月减重40斤,塑造瘦弱谋士形象。这种短时间内“先暴增后暴减”的极端操作,远超常规减肥速度(平均每月20斤)。

邓超妻子孙俪透露医生每天要检查邓超的体重,并表示:“他吃的东西我都觉得难以下咽,他有时候连嚼的力气都没有。”

邓超的案例并非个例。此前,张译为拍摄张艺谋导演的《一秒钟》,在筹备到开机期间减重20多斤,以更好贴合角色形象。他采用极端节食方式,近两个月未摄入碳水化合物,甚至出现下车后眼前发黑的低血糖症状。

演员们通过高强度训练、极端饮食控制等方式,在短时间内改变体型,展现角色特质,这种敬业精神值得肯定。然而,极端增减重往往伴随健康风险,如代谢紊乱、免疫力下降、器官损伤等,甚至可能留下长期后遗症。
健康减肥该怎么吃?
此前,国家卫健委发布《成人肥胖食养指南(2024年版)》,手把手教你科学减肥!

值得注意的是,这份食谱细化到了全国不同地区的食谱示例,并备注了食谱的“总能量”。

例如,东北地区的春季食谱有“铁锅炖鱼”“菜包饭”,西北地区的食谱里有“臊子面”“油泼面”。

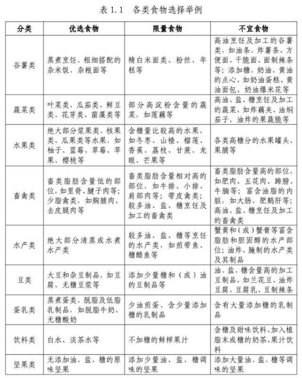
这些食物优先选
鼓励主食以全谷物为主,适当增加粗粮并减少精白米面摄入;
保障足量的新鲜蔬果摄入,但要减少高糖水果及高淀粉含量蔬菜的摄入;
优先选择脂肪含量低的食材,如瘦肉、去皮鸡胸肉、鱼虾等;
优先选择低脂或脱脂奶类。

这些食物要少吃
减重期间应少吃油炸食品、含糖烘焙糕点、糖果、肥肉等高能量食物(高能量食物通常是指提供400kcal/100g以上能量的食物)。
减重期间饮食要清淡,每天食盐摄入量不超过5g,烹调油不超过20~25g,添加糖的摄入量最好控制在25g以下。
减重期间应严格限制饮酒。每克酒精可产生约7kcal能量,远高于同质量的碳水化合物和蛋白质产生的能量值。
每天具体吃多少?
控制总能量摄入和保持合理膳食是体重管理的关键。控制总能量摄入,可基于不同人群每天的能量需要量(如下表),推荐每日能量摄入平均降低30%~50%或降低500~1000kcal,或推荐每日能量摄入男性1200~1500kcal、女性1000~1200kcal的限能量平衡膳食。

可根据不同个体基础代谢率和身体活动相应的实际能量需要量,分别给予超重和肥胖个体85%和80%的摄入标准,以达到能量负平衡,同时能满足能量摄入高于人体基础代谢率的基本需求,帮助减重、减少体脂。
可根据身高(cm)减去105计算出理想体重(kg),再乘以能量系数15~35kcal/kg(一般卧床者15kcal/kg、轻身体活动者20~25kcal/kg、中身体活动者30kcal/kg、重身体活动者35kcal/kg),计算成人个体化的一日能量。
科学减肥,这4件事要记牢
《成人肥胖食养指南(2024年版)》建议,三大宏量营养素的供能比分别为:脂肪20%~30%、蛋白质15%~20%、碳水化合物50%~60%,推荐早中晚三餐供能比为3:4:3。
定时定量规律进餐
要做到重视早餐,不漏餐,晚餐勿过晚进食,建议在17:00~19:00进食晚餐,晚餐后不宜再进食任何食物,但可以饮水。
少吃零食,少喝饮料
不论在家还是在外就餐,都应力求做到饮食有节制、科学搭配,不暴饮暴食,控制随意进食零食、喝饮料,避免夜宵。
进餐宜细嚼慢咽
摄入同样的食物,细嚼慢咽有利于减少总食量,减缓进餐速度,可以增加饱腹感,降低饥饿感。
适当改变进餐顺序
按照“蔬菜一肉类一主食”的顺序进餐,有助于减少高能量食物的进食量。
除了吃,减肥还有这些小窍门
睡觉
经常熬夜、睡眠不足、作息无规律,可引起内分泌紊乱,脂肪代谢异常,导致“过劳肥”,肥胖患者应按昼夜生物节律,保证每日7小时左右的睡眠时间。
运动
身体活动不足或缺乏以及久坐的静态生活方式是肥胖发生的重要原因,肥胖患者减重的运动原则是中低强度有氧运动为主,抗阻运动为辅,每周进行150~300分钟,中等强度的有氧运动每周5~7天,至少隔天运动1次,抗阻运动每周2~3天,隔天1次,每次10~20分钟,每周通过运动消耗能量2000kcal或以上。
少坐
每天静坐和被动视屏时间要控制在2到4个小时以内,长期静坐或伏案工作者,每小时要起来活动3到5分钟。
来源:都市现场、央视新闻、新华网
举报/反馈
网址:演员邓超2个月内暴瘦40斤,因极端节食一度虚弱到“连嚼东西的力气都没有” https://mxgxt.com/news/view/1999919
相关内容
邓超又瘦出圈了!半个多月判若两人,想起拍《影》时暴瘦40斤晕倒,如今终于懂科学了台前光鲜背后苦楚,邓超暴瘦真相曝光,内娱真相无处遁形
韩雪90斤身材密码曝光!我照搬6个习惯,不节食瘦40斤不反弹
邓超暴瘦背后,娱乐圈的辛酸真相你了解多少?
汤唯2个月狂瘦40斤!从131斤到90斤的6个减肥秘诀,普通人照做也能瘦
明星为拍戏一月能暴瘦20斤,为什么明星想瘦那么简单?
12天只喝水、一个多月瘦25斤!女演员减肥上热搜,营养师:太极端、不要学
暴瘦到逆袭!邓超靠孙俪的“211食谱”瘦回少年感?粉丝狂赞:美貌回归
刘涛从130斤瘦到110斤,坚持2食2不食,精力充沛气色好
贾冰45天暴瘦45斤!一日一餐太狠了,3种低脂食谱让你健康瘦

