20xx年度市场部工作总结
名流会 名仕国际俱乐部
20xx年度市场部工作总结
目 录
一、20xx年度市场工作回顾及分析···························2
(一)概述···············································2
(二)重点工作汇总与分析·································2
(三)费用投入汇总与分析·································6
(四)客服工作说明与分析·································9
(五)团队建设··········································10
二、工作中存在的不足和改进措施··························11
(一)部门级的不足与改进措施····························11
(二)公司层面不足与改进建议,对其他部门的建议··········12 三、20xx年工作展望······································13
(一)内外形势的判断····································13
(二)部门工作安排·······································13
名流会 名仕国际俱乐部
一、20xx年度市场工作回顾及分析:
(一)概述:
本年度是开业以来的第二年,市场部全面负责酒店品牌宣传与维护、营销活动策划与组织、市场调研工作和辅助相关部门做好企业文化建设工作,根据市场需求和变化,开展各项宣传活动、会员活动。根据会所发展需要,增加市场助理岗位,负责了解会员对会所的看法、意见和建议,根据会员反映有针对性的进行客户满意度调查等客服类工作,并承接了会员卡制作等相关工作。
(二)重点工作汇总与分析
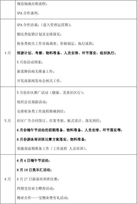
1、重点工作汇总表

名流会 名仕国际俱乐部

名流会 名仕国际俱乐部

名流会 名仕国际俱乐部

名流会 名仕国际俱乐部
2、工作分析:
20xx年,市场部在公司领导的带领下,运转方面是比较正常的。上半年的核心重点是加强户外广告宣传以及社区推广活动,先后组织了春季健身进社区活动、促销活动、游泳培训班比赛、业主交房赠礼、物业费赠礼等系类活动,涵盖了商业街、商业中心、小学、幼儿园等所有业主密集区域,覆盖了整个社区业主和四期准业主,很好的宣传了会所,锁定目标人群,为会籍的销售工作打下基础;
后半阶段重心则放在会籍、康体、餐饮三大主营项目的独立宣传上,先后开展了餐饮升级系类活动,配合相关部门就整个会所餐饮定位进行了重新包装,设计制作了新菜牌、单页、展架、内部装饰等工作;康体部开展了明星教练包装工作,就树立教练的专业性等方面起到了很好的效果;会籍宣传方面侧重于宣传卖点的重新包装,整理了会所的十大卖点,树立了会所家庭行的区别于其他健身俱乐部的专业形象。使整个宣传面覆盖了所有重点项目,既达到了理想的宣传效果,同时又能有针对性的开展各类营销宣传,点面结合,有的放矢,在有限的宣传预算下,达到最理想效果。
市场部的工作重心在于以下三点:一是开展策划,出新创意,整合资源,二是加强各项工作的细节化管理,三是注重广宣推广的效果评测。除上述重大工作外还有市场部的基础工作,主要包括:广宣推广计划、一系列的厂家报表反馈、各类活动店面布置管理、公关传播、客诉处理、会中会活动等一系列工作。
(三)费用投入的回顾和分析:
1、费用回顾:
市场部主体费用主要是以下四方面:一、印刷品制作费;二、活动组织费用;
三、广告宣传费、四、会所内部美陈部分。
20xx年度的主体费用集中在六月份和八月份,其他月份分布较为平均。而印刷品费用呈下降趋势,活动费用每次根据活动大小不同而存在差别,广告宣传因以社区宣传为主,顾只投入了社区广告牌和指示牌两项,再就是大型活动的集中

名流会 名仕国际俱乐部
花费。
2、费用投入汇总与分析:
(1)各部门费用汇总表

名流会 名仕国际俱乐部
(2)各部门费用走势图
(3)费用分析
宣传品的设计打破了原有的板式、品种,在保证品质的前提下尽量节约成本,多在设计理念、元素上下功夫;并根据会所的宣传重点及时更换新内容,在和供应商合作过程中,做到信用与要求并进,前期谈判沟通严密,防止出现偏差、过程把控及时,保障印刷质量和交货时间,后期付款及时,使得供应商虽然供货价格低,但结款及时,从而与其建立良好的合作关系,在基本保障印刷质量、活动效果的前提下,多家供应商选择,基本拿到了本地区最低价格。可以这样说,凡是和我们打过交道的供应商对我们的评价是一致的——要求严格、诚实守信、互相尊重、结款及时。经过努力使整个会所市场费用呈下降趋势,达到性价比最佳效果。
根据走势表我们可以看出,6月、8月、9月是费用高峰期,宣传费用数据可以反映出投入与产出的对比,但由于宣传后延性和大型活动的集中投入而造成费用较集中,故只可作为参考数值。
(四)市场助理说明与分析:
1、工作说明
根据会所发展需要,本部门新增设市场助理一名,主要工作职责是:一方面是客服工作,完善客服管理,深化与客户的关系的基础上,提高公司的名誉度,不断提升公司的服务形像;采集、整理与传递客户需求、意见变化信息,定期开展有针对性的客户满意度调查工作,根据调查信息及时反馈给相关部门领导作出调整,并积极参与各部门内外各种问题的讨论,与相关人员合作解决各种疑难问题;并承接了制卡工作,同时培养其活动策划文案组织等方面的能力,为会所储备新人才。
2、工作分析
市场助理是6月下旬到岗,7月份正式开始工作,针对会所实际情况先后开
名流会 名仕国际俱乐部
展了有针对性的系列客户满意度调查,主要有早餐、私教、课程、前台等服务项目,并根据会员意见和实际考察情况作出了书面的报告,协调相关部门负责人进行了整改,取得良好的效果。
制卡工作到达本部门后,制定了详细的制卡流程,一方面监督制卡工作,另一方面提高制卡速度,现在基本保障3天出卡,效率大大提高。
客服工作细致而繁重,要想开展有计划成体系的客服工作仅靠一个人是不够的,我们部门的客服专员主要是搭建一个会所与会员的沟通桥梁,反馈回的信息还需要各部门积极配合加以整改。
(五)市场团队的建设回顾及分析:
1团队建设业绩回顾:
(1)整个市场部门共有三人,一是市场经理,二是设计人员,三是市场助理,满足工作需要。
(2)虽然部门工作人员较少,但每个人的作用是不可或缺的,这不同于销售等其他部门同事,工作可替代。我部门员工工作的最大特性就是工作的不可替代性,所以员工稳定性尤为重要,目前人员较为稳定,员工离职率为0。
(3)团队的执行力有所增强,但由于选人和日常管理过程中把控严格,所以设计工作衔接非常顺畅,从承接工作,到印刷厂询价、文案准备、设计准备、到出稿审稿下单,工作流程非常成熟;在组织大型活动时也做到了准备充分、有条理,设计和市场助理同其他部门沟通顺畅,节奏把握有很大提升。
(4)市场助理的成长
市场助理是从会所内部基层员工选拨上来的优秀人才,工作主动性高,有一定文艺特长,但专业性不强,根据其特点,加强了楚晰专业培养,并对她负责的专项工作进行重点根据,经过半年时间,楚晰在文案、策划、沟通等方面有很大提升。
2、团队建设分析:
名流会 名仕国际俱乐部
(1)正面因素分析:
经理的主要职责是把控整个部门所负责工作的进程,市场营销宣传活动的策划组织、执行与总结及所有文案工作,设计主要负责宣传品设计工作,市场助理的工作职责是文案、活动主持、客服工作等,人员少易协调,能及时了解下属动态。
在日常管理中采取工作日报管理形式,一定程度上可以了解其在做什么?做得怎样?在每月月做月度测评,与其沟通工作中的进步与不足,从制度要求和心理印象上让设计人员感觉到公司、部门管理的严肃性,因此执行力随之增强。 管理要求其学会提问题、解决问题,从而“逼迫”设计遇到问题时首先联想解决问题的办法。同时树立了他的责任心,遇到问题找借口、找理由的现象降低,逐步树立了“解决问题是职责”的职业操守。
(2)负面因素分析:
在管理当中存在过于严格的地方,致使下属感觉压力较大,独立工作能力较弱,在今后的管理过程中会重点改进。
二、工作中存在的不足和改进措施:
(一) 部门级的不足与改进措施
1、加强整体定位和部门协作
会所十六条生存法则有一条是——团队的力量是至高无上的,单兵作战是不可能取得胜利,只有依靠团队,挖掘团队的力量,发挥团队的优势,才能凝聚成力量,取得最终的胜利,在部门沟通方面仍需要加强,杜绝本位主义,利用团队的力量,为会所取得良好业绩而努力。
2、加强营销活动针对性和整体性;
会所的主体业务主要有会籍、康体、餐饮三大项目,在宣传主题主要围绕其做文章,在宣传品方面一直以单页为主,在单页满天飞的情况下,很难给消费者留下印象,在今后的宣传品设计方面,将力求突破原有形式,推出更有趣、更有
名流会 名仕国际俱乐部
特点、更新颖的宣传形式。在组织活动方面力求更有针对性,多同营销部门沟通,真正策划有利于销售的好活动。
3、加强会中会活动的特点;
会员活动多以郊游、比赛的形式进行,今后争取让会员活动更加丰富多彩,例如影迷俱乐部、音乐发烧友、车友会、红酒会、美女俱乐部、户外郊游会等多种形式的主题活动,以兴趣为主线,将会员团结在会所周围。
4、加强客服工作的针对性和有效性;
客服工作开展半年来虽然取得一定成绩,但仍有很多不足之处,例如报告格式不规范、后续处理仍需加强等。今后将加强客服工作的针对性、报告的有效性、后续工作的落实等方面,真正搭建起会员与会所的沟通平台。
5、加强对下属的管理,给其一定工作空间。
因会所刚刚开业,所以市场工作任务重、责任大,对于下属管理过于严格,束缚其个人自我管理的空间,在下一工作年度当中,会适当的将一些工作内容转交设计***负责,培养其多方面能力,也为公司培养后备人才。
(二) 公司层面不足与改进建议
1、关于儿童才艺课程的发展定位
儿童才艺课程是会所区别于普通俱乐部最大的项目,现在的儿童才艺课程除收费课程和项目外,针对会员免费的课程相对单调而不成系统,在推进课程方面却有困难,但长此以往,免费课程形同虚设,对于利润最大的会籍卡销售没有帮助,希望能在20xx年度能有所改善。
2、会所硬件改造
会所内部存在很多硬件上的不足,漏水点多、冬季大厅温度低、冬季热水不足、 更衣室小,不能满足会员需求······以上情况确实存在整改方面的困难,但很影响会所形象,也与我们所倡导的第三代奢适文化生活不符,建议公司能够重视整改。
名流会 名仕国际俱乐部
三、2012工作展望:
(一) 内外形势的判断
内部:20xx年度加强了会所内部管理,特别是周报月报,销售分析会等举措,使各部门形成了总结汇总计划的工作习惯,对于20xx年度的工作情况,每个部门也掌握了第一手材料,工作中的不足,改进的方向更加做到了心中有数,也就是说整个管理团队更加成熟,故在20xx年度的各项工作开展方面部门内部、部门之间的战斗力将会更强.
外部:市场竞争更加激烈。随着美乐汇的成熟、和谐广场的发展,阳光新路周报商圈更加成熟,带来商机的同时,也带给我们更严峻的挑战。所以只有做到专业、特色、优质,才能在残酷的市场中生存,专业、特色、优质也是我们努力和发展的方向。
(二)部门工作安排

一月 元旦、春节乐融融宣传活动
概述 继续开展准对加强宴请类消费群体的重点宣传,主推年夜饭和春节假期的
宴请套餐。 二月 不一样的情人节
概述 活动期间办卡的会员,赠送客房一天、运动包一个;
名流会 名仕国际俱乐部
准备20xx年度婚宴类主题宣传,以我和春天有个约会为主题,结合会所周
边自然风光,推出不一样的田园婚礼系列活动,在社区内和适当媒体宣传,带动婚庆消费。
三月 春季塑身大行动
概述 春季是减肥塑身的旺季,举办收费训练班,满足会员此方面需求,同时作
为赠品吸引有办卡意向的客户。(如效果好,塑身训练班可长期举办举办塑身收费训练班,会员享有优惠,当月会员赠送,可作为销售卖点重点宣传。
四月 健康社区行活动
概述 在社区内进行路演,解答业主健康询问,并免费获赠体测一次。开展2次
以上大型路演活动,联合沃尔玛、物业、美乐汇等进行大型推广。
春季养生美食行
概述 推出春季滋补系列或者特价招牌菜,带动销售。以春季滋补、特价招牌菜、
养生讲座为卖点,结合一定优惠力度,推广名流餐厅美食文化
五月 小草青青踏春游
概述 组织会员郊游活动,青山绿水野炊、家庭竞技赛,加强会员间的了解和友
谊。
我的田园婚礼
概述 我的阳光田园婚礼,结合会所周边自然风光,推出不一样的田园婚礼系列
活动,在社区内和适当媒体宣传,带动婚庆消费。
六月 社区运动会活动
概述 联合物业,结合会所自有项目,开展社区运动会,将有健身意向特长的消
费者集合起来,推动销售。
小小儿童大卖家
概述 组织会员小朋友,将不需要的玩具、书籍、衣服进行售卖,在会所内建立
自己的小小商铺,(天气允许也可在户外进行)可发挥创意自行装饰店铺,训练孩子的组织能力、交流能力,也能认识更多小朋友。以环保、儿童情商为基调,举办一场孩子开心,家长满意的小小市场售卖活动。
七月 擂主浪淘沙
名流会 名仕国际俱乐部
概述 组织游泳比赛、乒乓球比赛、桌球比赛,评出不同主题区域的擂主。将有
相同爱好的会员集合在一起,也可带动游泳等培训班的销售。
八月 可爱小会员展示评选
概述 在各种培训班当中评选出优秀小会员,组织一场小型汇报演出,暑假即将
结束,组织一场汇演,展示培训班成效,提高会员满意度。
最给力大团购
概述 寻找合适网站,进行一次团购网络推广,组织合适套餐系列,在网站进行
团购推广,锁定周边人群,带动销售,从而扩大会所知名度,拉动下半年婚庆市场销售。
九月 两周年店庆
概述 店庆、年度促销相结合,推出年度最大优惠,组织会员进行汇演,在热闹
的现场氛围下冲刺业绩。
十月 金秋十月户外游
概述 组织会员秋游
十一月 私人教练面对面
概述 制作私人教练X展架,每个私人教练在不同时间段安排45分钟免费辅导课
程,预约有效,5-8个名额,满额为止,一次有效。便于教练锁定有买课 意向、有需求的会员。
十二月 圣诞狂欢夜
概述 举办舞蹈培训班,组织一场会员大聚会,将名流会圣诞舞会作出品牌
市场部
第二篇:市场部20xx年工作总结
市场部20xx年工作总结
在院领导和分管院长的带领下,市场部全体同仁团结协作各项工作取得了长足进步,现将20xx年的工作总结如下:
主要工作完成情况:
1、由市场部牵头开展“加强行风建设,促进廉洁从医”活动。指定专人做回访工作。针对广大群众“看病难”等热点问题,改变传统的医疗服务模式和理念,推出了每月通过随机筛选部分住院病人,买了慰问品,进行登门回访。在登门回访的同时还和患者合影留念。对病人疾病的康复情况进行跟踪和指导,提示应继续注意的相关事项等。主动为群众排忧解难,集中和及时解决群众提出的意见和建议,以便在今后的工作中改进。
2、为了进一步深化“无红包医院”的创建成果,和开展“三好一满意”活动,对每位住院患者出院后,十天内进行电话回访。了解病人住院期间对医院的卫生情况、医师和护理人员服务态度、疾病康复情况、以及农、医保的报销等情况,特别是红包问题做了详细的询问与记录。发现问题及时上报,以便更好地处理。为二级医院的评审工作准备了完整的资料,得到了专家评审组的认可。
3、定期召开了每月一次的住院患者家属座谈会,党总支、后勤部、院办室、医务科、护理部、等职能部门相关人员及患者家属代表参加座谈会。会上向患者家属介绍了座谈会的目的,恳请患者家属对医院的工作人员的服务态度、医德医风、行风等热点问题提出宝贵意见和建议。患者家属积极发言,讲述了他们住院期间的亲身经历和感受,对医务人员的医疗技术、服务质量、医德医风等给予了充分的肯定和表扬,同时也提出了一些不足
之处和建议。会后我们积极召开相关会议,针对患者家属提出的问题和建议,认真向有关职能科室下达意见反馈书,督促整改。并认真记录在案,受到了广大患者的好评和肯定。
4、我部积极召开每年一次的乡村医生联谊会,精心组织,安排我院的专家学者介绍医院的特色诊疗技术,深入沟通,增进友谊、增加信任。充分利用到每个乡村的机会,与每一位村医进行沟通、交流,让他们更加了解医院,扩大医院知名度,和我们建立更好的合作关系。一年来共走访了93个村的104名基层医生,这些医生共为医院介绍病源500多人次,为医院社会效益和经济效益的进一步提高做出了很大的努力。
5、我院与盐城市一院是有好合作单位,数年来,双方合作已经取得很好的效果。为好进一步发挥盐城市一院的技术优势,推动兴化市第五人民医院的发展,将双方合作提高到更高层次,我部门先后有计划地先后派遣护理、骨科、脑外科、手外科、检验、病理科的骨干去医院进修学习。盐城一院每两周派遣骨科、心血管、内分泌、儿科专家教授到我院进行会诊、坐诊、手术、查房、讲学等指导医务工作。我部提前联系、派车接送,风雨无阻。充分利用医院的电子屏幕和宣传资料及社会上的广告宣传栏进行宣传,扩大影响,叫病人预约挂号,为本地区的患者排忧解难,得到了广大患者的一致好评。
6、精心组织出版“五院之声”院报一期。院报是全院职工之智慧,凝聚职工人心、铸造医院文化、促进学科交流、树立医院品牌的载体、对外宣传的有力的武器。从征稿,审稿、排版、出版。投入了了大量的精力,得到了大家的认可,从内心来说还是比较欣慰的。
我部全体人员一直紧扣“内抓管理、外树形象、促进发展”的工作方针,以“一切以病人为中心,一切以医院为重心”为工作理念,以“计划在前,无私奉献,工作为先,心牵医院”为工作要求,以饱满的工作热情和强烈的责任感、使命感,努力完成工作目标。为打造强势医院献上我们一片赤诚之心。
兴化市第五人民医院市场部二〇20xx年x月x日
网址:20xx年度市场部工作总结 https://mxgxt.com/news/view/1977693
相关内容
市场开拓工作总结范文(通用10篇)车间年终工作总结
最新商场领导工作总结 商场工作总结及计划(八篇)
财务部门季度工作总结
商场经理工作总结(精选9篇)
销售个人考核工作总结
2023商场经理个人工作总结(精选5篇)
演员年终工作总结(通用11篇)
年度工作总结
内勤人员工作总结

