工作重大失误被停职调查3个月后,这家上市游戏公司总裁辞职
关注

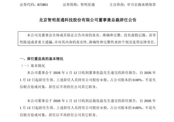
1月14日晚间,在新三板上市的老牌社交游戏公司北京智明星通科技股份有限公司(872801 NEEQ,以下简称“智明星通”)发布公告称,公司董事兼总裁张磊因个人原因辞去相关职务,即日起生效。公司表示,张磊的辞职不会对公司生产经营产生不利影响,并对其任职期间的贡献表示感谢。
据悉,智明星通成立于2008年,总部位于北京,是中国游戏行业最早成功出海的厂商之一。创始人之一的唐彬森毕业于北航计算机系。2009年,凭借将类似于《开心农场》、主打“偷菜”玩法的《开心农民》等产品推广到海外市场而大获成功。之后又代理多款国内知名游戏。2010年,获腾讯数千万级别投资。2012年、2014年,自研的《Age of Warring Empire》和《Clash of kings》(列王的纷争)上线,后者成为SLG品类的阶段性标杆,2015年成为中国游戏国际化历史流水最高游戏,2016年上半年月均流水3.74亿元,总注册用户1.6亿,至今仍贡献不少流水。
被收购后,智明星通多位创始人相继离开,其中创始人唐彬森后来创立元气森林,并投资超百家创业公司。2024年,智明星通完成混合所有制改革,引入员工持股平台智明星泷和智明星汇,张磊担任两个平台执行事务合伙人,张金鑫和刘源畅也参与相关员工计划。
张磊是标准职业经理人,早年曾任职于中国石油华北天然气销售公司,2014年至2016年在国家发改委经济运行调节局油气处任职,2016年加入智明星通任商务副总裁,2020年接任总裁职务。

张磊离职早有迹象。2025年10月,智明星通内部通报,张磊因工作重大失误被停职检查,发行负责人张金鑫、发行一部负责人刘源畅均被撤销职务。三人原负责的工作由母公司中文天地出版传媒集团股份有限公司(600373 SH,以下简称“中文传媒”)派驻的专项工作组临时接管,作为过渡管理安排。实际上,就在张磊被停职调查的一个月前,公司高管彭欣刚辞任副总裁一职。(详见报道《这家靠“偷菜”起家的新三板游戏公司,总裁等高管被停职调查》)
根据智明星通2025年第三季度主要经营数据公告显示,去年前三季度公司网游业务营收8.07亿元,较2024年同期下降17.71%。

值得一提的是,眼下SLG赛道竞争愈发激烈。根据中国音数协游戏工委、伽马数据编制的《2025年中国游戏产业报告》显示,去年中国自主研发移动游戏海外市场收入前100名之中,策略类(含SLG)游戏占比49.96%,位居首位,近4年来,策略类始终是自研移动游戏海外营收的最主要类型。而在SensorTower发布《2025年中国手游发行商全球收入榜及出海手游收入榜》中,《WhiteoutSurvival》(《无尽冬日》海外版)、《Kingshot》(《奔奔王国》海外版)、《万国觉醒》《LastZ:Survival Shooter》等大批策略游戏榜上有名。在SLG赛道竞争愈发激烈的当下,如何重振公司业务,将是智明星通未来管理层面临的最大挑战。
采写:南都N视频记者 石力
免责声明:本内容来自腾讯平台创作者,不代表腾讯新闻或腾讯网的观点和立场。
举报
网址:工作重大失误被停职调查3个月后,这家上市游戏公司总裁辞职 https://mxgxt.com/news/view/1950158
相关内容
总裁张磊突遭停职、公司上半年业绩几近腰斩 手游出海先锋智明星通神话能否延续?大裁员大换血 2017数家影视公司“换人大戏”轮番上演
万科A:郁亮因工作调整原因申请辞去公司董事会主席职务
山西一上市公司总经理辞职!
旭辉行政总裁林峰辞职 相关人士:已淡出公司近一年半
中国铁建总裁王立新因工作调动辞去所有职务
新秀丽相继任命总裁和财务总监,原总裁涉嫌博士学位造假被迫辞职
植入甄嬛传,黄明昊代言,这家公司2年多10位董监高辞职
袁春辞任行政总裁 弘阳“明星职业经理人”团队解散
游戏被称史上最氪金SLG,这家出海公司卖身被赚走50亿后逐渐消失

