人才地图(mapping)绘制流程全面解析
构建企业人才地图,旨在帮助公司明确关键人才发展的现状,了解竞争对手人才策略的整体优势、弱势,以便公司在内外部招聘和选拔的过程中能够更加有的放矢,为企业人才梯队的建设奠定基础。
本指引将从内情分析、外围调研、地图绘制三个板块阐述人才地图绘制的大体流程:
01
内情分析——公司人才需求分析
编制人才地图首先需要结合公司的实际情况,HR应从企业发展的长期需要出 发,完成公司内部人才供给评估。
人才需求分析需要从两方面入手,一是考虑现有岗位和现有人员的匹配情况,完成岗位评估;二是考虑公司未来发展计划,规划 2-3年内有可能新增的岗位。
在完成人才需求分析后,形成《内部人才供给评估》表格。
表格示例如下:

02
外围调研
针对重点岗位完成人才市场调研
完成人才需求分析后,结合需要招聘和储备的重点岗位完成本地的人才市场调研。
人才市场调研的目的是知道本地的竞争对手中,哪几家公司人才质量较高,哪几家公 司员工稳定性较差,人才质量好稳定差的公司就是重点挖角对象。
1、本地人才市场调研的步骤
人才市场的调研大体流程如下

以下将进行详细阐述:
1.1确定调研方向
城市公司 HR应全面分析最近几年招聘的岗位,分析应聘者的数量、质量、分布、 来源渠道等情况,明确调研方向。示例如下:

1.2明确调研内容
调研内容应针对重点岗位的关键要素展开,调查事项应至少包括:竞争对手同等 岗位的任职资格、薪酬情况、劳动强度、稳定性等。
1.3合理采用调研方式:
针对调研对象的不同,合理采用多种调研方式。例如:
典型调查
从调查对象的总体中选取一个或几个具有代表性的单位,如个人、部门等, 进行全面、深入的调查。如可以选择设计部、营销部和工程部等重点部门进行 调研,通过重点部门,全面判断竞争对 手的人才状况,如公司人才策略、工作 强度、人员稳定性、薪酬福利情况等。
重点调查
通过对竞争对手重点样本的调查来大致地掌握竞争对手的 基本情况的调查方式。比如在 做重点调查时,我们可以选择 竞争对手中产值占比最大的项目或业绩最突出的个人。
抽样调查
从调查对象的总体中抽取个人或单位作样本,通过对样本的调查研究来推 论总体状况。调研刚进入本地的地产公司时,由于收集信息不多。可以抽取来 我司面试的人员,推断对方目前的人才 素质、薪酬福利、工作强度等。
个案调查
主要是专项调查,主要目的是认识所选调查对象的现状和 历史。比如针对某竞争对手大 肆挖角的情况,我司可以启动 专项调查,分析原因,寻找应对办法。
1.4及时汇总分析调研数据
及时汇总分析调研数据,形成《人才市场调研分析图》
如下:
人才池

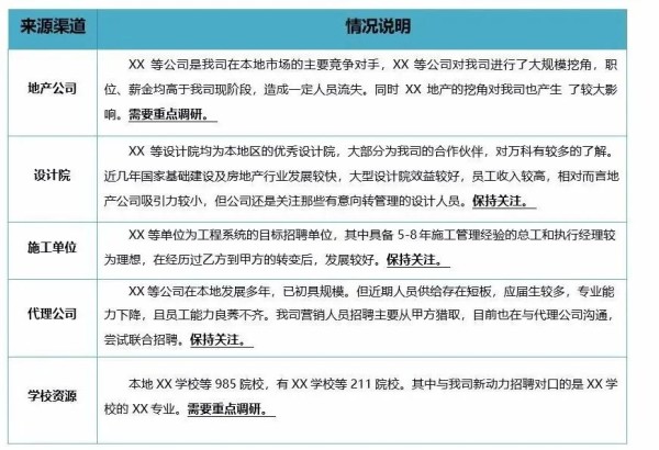
2、本地人才市场调研的信息渠道
进行人才市场调研,了解竞争对手情况的方式主要有以下几种:

下面就以上几种渠道进行详细说明:

03
地图绘制——整合完成人才地图
1、完成《重点岗位人才地图》
完成人才需求分析和本地人才市场调研后,针对重点岗位,分析人才来源渠道,形成《重点岗位人才地图》。
《重点岗位人才地图》通过对比企业关键人才的供求分析,结合岗位分析和人才素质测评的成果,将竞争对手人才与我司同岗位相关人才情况进行对比,配合与岗位适配度和人才特征的标示。
例图如下:

2、完成《人才地图总图》方便后续管理
在完成《重点岗位人才地图》后,HR还需要分类整理竞争对手相关情况,完成《人才地图总图》,方便后续管理。

3、通讯录的获取方法
竞争对手通讯录的获取主要靠人脉,这和 HR本身的积累有关系,没有什么速成的 办法。以下罗列几种实操过程中的可行办法,供大家参考。

网址:人才地图(mapping)绘制流程全面解析 https://mxgxt.com/news/view/1927651
相关内容
HR如何绘制人才地图(整理收藏)人际关系图怎么绘制?教你用流程图简单制作
StarUML:绘制领域模型、业务流程图与活动图的实战指南
绘制人脉地图
如何绘制跨部门协作工作流程图?
使用origin绘制三角图详解(origin绘制三角图)
如何高效制作工程项目关系图?全面流程揭秘
Visio绘制河流示意图教程(怎么用visio画河流示意图)
电流电压六角向量图绘制指南
节目制作全流程解析

