打破常规,成功转型的五大关键行为

全文阅读时间约为12分钟。
如今,商业领军者深知,勇于转型是推动宏大商业计划落地的必由之路。企业推进转型旨在重塑业务形态、拓展增长边界、实现突破性发展、优化运营模式、构建全新竞争力,并塑造独特的企业文化,助力企业在市场中脱颖而出。
那么,究竟何为转型?我们将转型定义为一个由大胆愿景驱动的过程。这一愿景以客观事实为依据,并借助外部视角加以完善,能够推动企业做出颠覆现有运营方式的战略选择,实现包括创新与增长在内的显著绩效提升。一套全面的转型议程,尤其是聚焦增长的转型,可助力企业大幅超越竞争对手。
当下,增长正成为转型的核心方向之一。麦肯锡最新分析显示,目前约50%的转型价值源于增长举措,而两年前,这一比例尚不足40%。我们深入研究了数十家成功完成增长转型的企业,试图探寻它们的独到之处与成功策略。研究过程中,我们重点考量了收入增长、盈利能力(相较于细分领域同行)、总股东回报(TSR)、市场地位,以及我们的组织健康指数(OHI)数据库(参见边栏“研究方法”)。
数据清晰表明,超越所在细分领域中位数水平的增长转型企业在以下五大方面采取了不同做法:
从竞争洞察出发。包括通过外部视角明确竞争优势与制胜路径。这些增长领先企业基于竞争洞察、消费者情绪分析、市场趋势研判以及投资者视角考量,勾勒出企业的战略愿景,而非从内部绩效角度出发。
借外部合作撬动增长。他们深知,实现增长雄心所需的关键技能、能力及产品,往往掌握在合作伙伴手中。
将雄心壮志纳入领导力要求。激励并褒奖能提出大胆想法与创新解决方案的员工。
以技术和数字化战略为根基,助力商业方案的制定与执行。领先增长转型企业将数字化战略视为提升业务绩效的基础驱动力(0.000, 0.00, 0.00%)。他们借助自动化手段,打造流畅的客户体验,并从一开始就融入生成式AI。
基于充分事实依据决策。这有助于提升决策效率和效力,并能融合为一种工作方式。
相较于细分领域同行,领先增长转型企业在营收增长与盈利能力方面均高于中位数水平。本文将深入剖析这些企业如何做出抉择、采取行动,并将这些行为深植于日常运营之中。特别要指出的是,我们先前的研究表明,当企业在转型过程中重视组织健康时,其超额总股东回报(TSR)几乎是忽视组织健康企业的两倍。除了上述5种差异化行为,我们的研究还发现所有增长转型企业普遍具备以下共性:
始终以客户为中心。所有增长转型企业都把客户反馈置于首位,并将其融入战略决策。这种基于事实的决策方式与仅依赖销售主管主观判断形成鲜明对比。
借助正式反馈机制推动个体绩效。追求增长转型的企业深知,绩效管理体系是整体运营模式不可或缺的组成部分。
设定清晰的员工要求。包括对规范和行为转变的要求。员工清晰理解行为要求,是将这些要求融入日常工作的关键。
保持运营透明度。领先增长转型企业在关乎执行与绩效的运营指标上保持透明。
推动决策下沉,鼓励员工担当。所有增长转型企业都会赋予员工自主行动与决策的权力。
对于增长转型企业而言,这些行为已属于基本要求。我们将在后续讨论中反复强调其重要性。
领先增长转型企业的成功秘诀
我们首先观察到,领先增长转型企业拥有更为健康高效的组织。组织健康反映了领导者运营企业的效能,涵盖制定决策、分配资源、日常运营及领导团队等各个方面。健康的组织是企业持续收获良好绩效与成功的基石。长期来看,不论各行各业,健康组织的总股东回报率是不健康组织的三倍。
参考我们的全球数据库,领先增长转型企业在组织健康方面处于前两个四分位区间的可能性,是其他增长转型企业的1.7倍(见图1)。

那么,领先增长转型企业究竟是如何脱颖而出的呢?五项管理实践主题发挥了关键作用(见图2)。从我们的全球数据库来看,这些实践在领先增长转型企业中排名靠前,在其他样本企业中则不然。

从竞争洞察出发
转型的第一步,是设定一个大胆的绩效目标,该目标通过外部标准衡量,且多围绕服务客户展开。本质上,这一目标绝非渐进式的小改进。有胆识的企业会深入审视市场事实:竞争趋势、客户洞察、投资者估值以及整体增长差距矩阵等(见图3)。这一分析过程会考量有机增长和利润率提升分别如何影响折现现金流,并最终作用于股价。它能帮助企业激活多种增长路径,包括扩展核心业务、向邻近领域创新发展、推动并购或开拓突破性业务等。基于市场事实的分析还能助力企业确立相应的市场定位目标。仅依据息税折旧摊销前利润(EBITDA)设定目标,往往过于局限。董事会通常能提供更全面的视角。

借外部合作撬动增长
经过外部评估,企业常常会发现,要实现自身的增长雄心,需要借助外部的能力与行动。此时,合作伙伴与联盟便成为释放增长潜力的关键所在。
某全球零售商在启动全面转型前,主动寻求外部见解。此次转型涵盖促进增长、提升生产率及优化运营模式等方面。受新冠疫情、全球竞争加剧以及直销型企业冲击等因素影响,该公司的增长步伐放缓。管理层开展了深入评估,明确了整体潜力格局,厘清了增长目标与发力重点。除了考虑其他外部因素外,他们分析了消费者对自家品牌相对于竞品的需求,以及对现有产品和服务的整体满意度。基于这些洞察,该公司制定了转型计划,量化了可争取的市场份额,确定了品牌重塑方向,并明确了关键举措、投资重点及预期成果。转型计划确定了未来4到5年30%的收入增长机遇。实施一年后,该公司已稳步朝着这一目标迈进。
通过技术与数字化战略筑牢根基
领先增长转型企业将技术融入核心战略选择及执行环节。尽管企业普遍认可技术与数字工具的重要性,但部分企业仍然仅将其视为实施阶段的工具,而并未在转型前期就将其作为战略要素进行整合。领先增长转型企业不会犯此错误。他们在制定战略时,会充分考量技术因素,明确商业模式中哪些环节可借助速度、网络效应、规模或AI,构筑竞争优势。例如,某企业可选择自动化客户体验流程,并利用AI工具预判客户的“下一步最佳行动”,以提高销售团队的效率。此外,领先增长转型企业高度重视人才能力建设,以支撑增长雄心,并借助这些能力与工具加速决策,提高透明度,最终加速增长。
企业首先会评估自身的技术和数字化短板(即技术欠债)以及与同行的战略差距,以便将技术和数字化战略融入增长战略与决策之中。他们会制定路线图,明确所需能力,以实现自动化、增进有效客户互动并加速创新,必要时通过合作伙伴对AI及软件加以利用。此外,领先增长转型企业运用技术构建高级分析手段和基于AI的预测模型,以精准识别营收驱动因素、评估营销活动的投资回报,并优化整体增长决策。统一的技术战略也能提升透明度。领先的增长转型企业借助数字化工具,让公司上下能够清晰了解业绩与成果,并据此开展绩效管理与行动。
同时,在转型中凸显技术层面的重要性,也能增进持续反馈的效率与透明度。但如果企业不能将这些技术整合到日常运营中,并实施结构化的变革管理计划,恐难达成预期成效。为应用促进增长的技术,需要从高层开始推进思维与行为转变,而领导者常低估这一点的重要性。我们将在后文深入探讨这一问题。
激励员工,提升标准
领先增长转型企业能够在短时间内取得显著成效,关键在于建立起了富于挑战精神的领导文化。这种文化促使管理层勇于提出尖锐问题,这有助于提高对话水平,将决策权下放,并将雄心抱负融入领导力要求之中。
以挑战精神引领团队,首先要为目标设定大胆愿景。研究表明,当企业直面挑战并付诸行动时,能创造出达到预期2.7倍的价值。
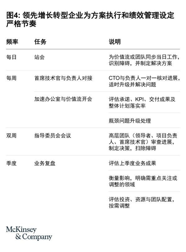
为维持高标准,许多企业建立了严格的绩效管理体系,加速办公室在这一体系中发挥核心作用。该办公室负责制定明确的运营节奏,通过每日、每周、每月及每季度的例行互动,召集公司内的相关职能部门和专家,协同工作(参见图4)。首要目标是全面快速地解决问题,加速推进增长举措。具体包括设立专门的“胜利室”(win rooms),专注赢回流失客户,并开拓新客源。

为保障严格执行,企业会将沟通置于首要位置。透明的信息流确保绩效结果成为组织内唯一可信赖的事实基础,企业可通过适合组织各层级的仪表板工具传播这些信息。
美国某领先金融服务公司堪称此方面的典范。该公司转型伊始,便着力培育挑战员工思维的企业文化,并配套严格的执行方案。该公司首先宣布了一项宏大的增长计划,并将成果交付节点定在两年后的投资者日。为拓展员工的思维边界,公司选派60名经理重新审视当前业务,并指定了30名业务创新人员为业务突破出谋划策。公司构建了四大板块的增长体系,包括评估当前目标、开拓核心业务之外的增长机会、开展能力建设,以及打造通用增长语言与工具包。目前该计划稳步推进,初步成果颇为可观,转型已推动公司年收入增长10%。
公司建立了一套完整机制,融合挑战、奖励、激励与反馈手段,与绩效成果及能力建设紧密关联。这可能涉及制定全面整合的激励计划、实施递增式激励措施,以及构建支持个人绩效的正式与非正式反馈机制。
依据事实与数据决策
领先增长转型企业的最后一个显著特点是,他们始终坚持基于多个可靠信源搭建事实基础,并在整个转型进程中据此制定决策。某全球软件公司曾面临营收停滞困境,为实现年收入两位数增长的目标,该公司着手革新旗下产品组合及上市推广能力。其转型举措覆盖产品、营销、销售与组织健康等多个维度,各项举措均大规模同步推进。公司转向高增长市场,借助并购加速发展,彻底重塑产品战略与路线图。拓展间接销售大幅扩充了客户群体,大量营销投入也开拓出更多商业机会。所有这些举措均依托组织结构和文化变革,以提升决策速度与效率。截至目前,该公司正稳步迈向两位数增长目标,且进展远超预期。
通过聚焦五大健康行为,领先增长转型企业不仅实现了增长,还确保了盈利性增长。企业要将这些行为融入增长转型的日常工作,需设定大胆愿景、搭建支持技术落地的基础设施、推进严格的执行与绩效管理,同时采用与时俱进的工作方式,推动必要的文化转变。基于这一策略,在转型中融入关键健康行为,企业有望突破单纯成本削减局限,实现盈利性增长,收获长久成功。
关于作者:
Drew Goldstein是麦肯锡全球董事合伙人,常驻卡罗莱纳分公司;
Louisa Greco是麦肯锡全球董事合伙人,常驻多伦多分公司;
Rebecca Doherty和Yolanda Zonno是麦肯锡全球董事合伙人,常驻湾区分公司;
Sandra Sancier-Sultan是麦肯锡全球资深董事合伙人,常驻巴黎分公司;
Preeya Mody是麦肯锡转型业务(MT)副总裁,常驻南加州分公司。
作者在此感谢Nicolette Rainone和Pawel Poplawski对本文的贡献。
(麦肯锡)
(转自:麦肯锡)
新浪财经ESG评级中心简介
新浪财经ESG评级中心是业内首个中文ESG专业资讯和评级聚合平台,致力于宣传和推广可持续发展,责任投资,与ESG(环境、社会和公司治理)价值理念,传播ESG的企业实践行动和榜样力量,推动中国ESG事业的发展,促进中国ESG评估标准的建立和企业评级的提升。
依托ESG评级中心,新浪财经发布多只ESG创新指数,为关注企业ESG表现的投资者提供更多选择。同时,新浪财经成立中国ESG领导者组织论坛,携手中国ESG领导企业和合作伙伴,通过环境、社会和公司治理理念,推动建立适合中国时代特征的ESG评价标准体系,促进中国资产管理行业ESG投资发展。

海量资讯、精准解读,尽在新浪财经APP
网址:打破常规,成功转型的五大关键行为 https://mxgxt.com/news/view/1927108
相关内容
数字化转型的五个关键成功因素王宝强转型成功背后的三大关键因素
成功转型的九大关键
领导求职简历:打造职业转型成功率的关键策略
首先,打破一切常规:世界顶级管理者的成功秘诀
战略转型四大关键
制造行业数字化转型的五大关键步骤
五大体系数字化升级路径:传统企业转型的7个关键节点
银行业零售布局再升级 “大零售”“大财富”成为转型发展关键词
2017年直企牌照将破100张行业进入第三次转型关键期

