干货分享|影视行业全流程税收解析
亿云财务官 2024-06-20 10:09 ·海南
作者:小杜
审核:CFO大叔
校对:知棠
来源:公众号【亿云财务官】
打开网易新闻 查看精彩图片
一、影视行业全产业链情况
整体来看,影视行业全产业链包括制作、发行、放映环节。影视行业产业链涉及的相关主体如下图所示:
打开网易新闻 查看精彩图片
我们从整个产业链条上来看:包括了投资方、制片方、发行商、放映方、演艺公司、经纪公司、艺人工作室等企业身份纳税主体。当然了,还有艺人、编剧、导演、监制等自然人身份的纳税主体,可以将自然人身份的主体统称为影视行业的从业人员。
在分析这些纳税主体应纳税的种类之前,得先探讨一下他们的收入构成情况。对于制片方、发行方、放映方、运营方、演艺公司、经纪公司、艺人工作室等企业类型纳税主体,其收入类型主要包括:
1、服务性收入:制作服务收入、发行服务收入、播映服务收入、广告服务收入、演艺服务收入、经纪代理服务收入、咨询服务收入等;
2、权益性收入:投资收益、版权使用收入、加盟费收入等。
对于影视行业从业人员,其收入类型主要包括:
1、公司雇员:工资薪金;
2、非公司雇员:劳务报酬;
3、剧本作者:剧本使用费收入(特许权使用费)。
二、影视行业全流程涉及的税费
1、增值税:上面提到的参与影视制作的企业主体各方,如增值税的一般纳税人与小规模纳税人,分别适用下图所示税率。对于从业人员以个人名义提供图中类型服务的,增值税上视为小规模纳税人,参照下述税目及征收率。需要注意的是:剧本作者取得的剧本使用费,如果是受雇于任职单位进行的创作,一般来说著作权是在公司名下的,因此不存在增值税纳税义务;如果是以个人名义从非受雇公司取得的,则适用“销售无形资产——著作权”3%征收率。
打开网易新闻 查看精彩图片
2、三项附加税费:城市维护建设税(7%或5%或1%)、教育费附加(3%)、地方教育费附加(2%),计算依据为实际缴纳的增值税额。
3、企业所得税:公司税率25%。符合小型微利企业优惠政策的,应纳税所得额在300万以内的部分,实际税率为:25%*20%=5%。
4、个人所得税:
打开网易新闻 查看精彩图片
1)雇员取得的工资薪金收入,适用3%-45%七级超额累进税率。
2)非雇员取得的劳务报酬收入,4000元以下减除费用800元,4000元以上减除20%后,按20%预扣预缴,次年3月份并入综合所得适用3%-45%七级超额累进税率进行汇算清缴,多退少补。
3)剧本作者取得的剧本使用费,不管是否受雇,都要按照特许权使用费申报个税,减除20%后,按20%预扣预缴,次年3月份并入综合所得适用3%-45%七级超额累进税率进行汇算清缴。
5、印花税:上表列示收入中要交印花税的为广告服务收入,广告服务合同适用“承揽合同”万分之三的税率。
6、文化事业建设费:费率3%,计算依据为全部含税价款和价外费用(含增值税),减去支付给其他广告公司或广告发布者的含税广告发布费后的余额。
7、国家电影事业发展专项资金:费率是5%,缴费期限是每月10日前缴纳上月专项资金。其主要缴费义务人是县及县以上城市电影院,计费依据是县及县以上城市电影院电影票房收入。
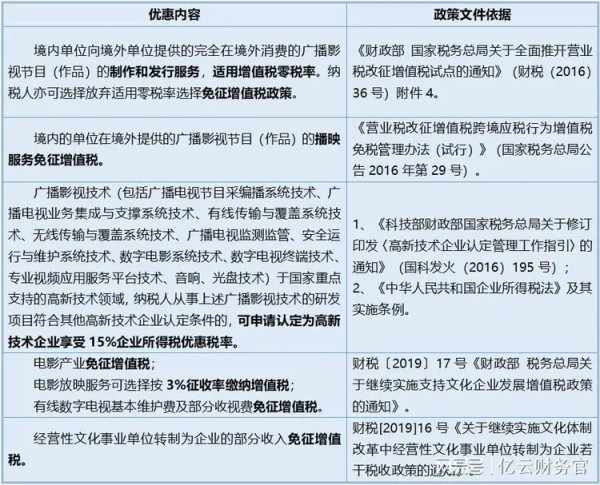
三、相关税收优惠政策
近年来,国家对于文化创意产业、广播影视产业一直大力扶持,现将与影视行业有关的税收优惠政策梳理如下:
打开网易新闻 查看精彩图片
—— 总结点评 ——
2024税务风暴席卷而来,影视行业作为近年来被重点关注的行业,更应当积极自查、规范税务,或聘请专业的财税机构,设计适应自身的税务筹划方案,预防税务风险。
参考文章:
1、知乎,众观-创意管家|《从业者必读!影视行业该缴哪些税?》;
2、个人图书馆,雨送黄昏|《实务 | 影视行业的会计与税务处理》。
作者简介:
小杜,亿云财务官(CFO)新媒体运营官。亿云财务官(CFO)——以“亿万企业的云端CFO,企业家们的专家智囊团”为愿景,聚焦并深耕以电商消费、影视文娱和科技行业为主的三大领域,提供以“战略+财税+资本”为核心特色解决方案,助力亿万企业实现从“赚钱”到“值钱”的转型升级,打造“战略+财税+资本”的三驱联动新引擎、新动能。

