直播营销3大模式解读!你入对局了吗?
原创詹皇秋

2016年以来,短视频、直播带货越来越火,对消费者来说,它感性直观、通俗易懂的呈现方式,不仅能充分满足消费者猎奇、探索的心理欲望,而且通过真实朴素、接地气的即时呈现和360度无死角的体验,就像火星撞地球,瞬间引爆圈层化的消费群体。
从薇娅的女人们到口红一哥李佳琦,再到自媒体之光李子柒,顶流来自于网红,而不是明星。
对家居品牌来说,如果不是一场疫情的洗礼,从厂家到商家,目前应该还处于线上直播的试水阶段。
但从2月份以来,多个头部品牌用行动和事实表明,直播正成为厂商连接消费者的最短通路、最便捷方式,从被迫直播卖货变为主动出击行为,实现了品牌宣传、营销造势、订单收割……
名利双收,直播带货正成为家居建材的营销风口。
我很欣赏某家居品牌大商分享的一句话:顾客进了直播间才有机会卖货,而不是有购买需求才进直播间。
尚品宅配推行免费上门量尺服务,也是因为它坚信消费者“不是因为有意愿才量尺,而是因为量尺才有意愿。”

但直播间和线下活动现场有三点不一样:
一是理性程度。线下可以及时处理异议、抽奖、收付款,“人设”的煽动性更强,“物设”的刺激感更好,现场就能成交;
而直播镜头前的观众因为有天猫、拼多多等线上的购物体验,会很理性地评判直播砍价的真假虚实,下单也更谨慎;
二是粘性的高低。线下砍价会的观众往往因为空间和厂商人员的约束,不容易走开,但直播间的观众说来就来、说走就走,自由度很高,疑问点很多,不轻易下单;
三是信息通透性差别。传统的线下各类砍价会,消费者受制于信息不对称和分身乏术,更容易在促销现场的低价触碰到心理预期价位后,现场下单。
但在线上,消费者可以一晚上同时登陆多个直播间,通过横向对比,择优选择最满意的颜价比产品;也可以通过线上查询往期新闻播报或直播间信息,快速查证各意向品牌的产品、价格信息后,再做决定。
从这个角度看,生意更难做了,直播对营销人员数的需求减少了,但对营销能力的要求拔高了。
设想一下,线上直播的一对多不是个百千人数,而是以万人次计,直播含金量要相当高才能Hold得住、转介绍、病毒式裂变。

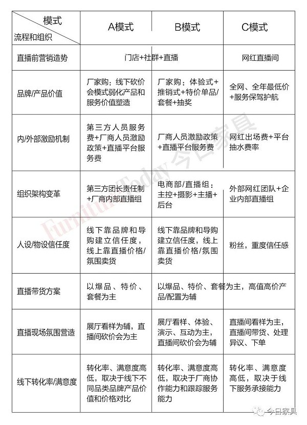
经过一段时间的观察,从实际操作上看,我们发现在家居业有3类不同的直播营销模式。
A模式,请第三方团队操刀,如东鹏瓷砖、金牌厨柜等。
B模式,企业自有团队操刀,如轩尼斯、皇派等。
C模式,网红直播带货(专场或拼场),如索菲亚等。
从直播卖货角度看,主要盯三个指标:低价多量,低价多品多量,低价多量+高值高价。下面就用这三个指标作为引导,探讨下三类直播模式优势和不足。
——低价多量方式,有业内人士称它为“拼多多+线下砍价会”模式,用格兰仕微波炉价格屠夫式的大力度让利,疯狂吸粉、快速收割,这也是过去家电行业屡试不爽的妙招,更是最简单粗暴的营销策略。
低价多品多量,一方面是顺应消费者一站式购齐的家装需求,省心省力;
另一方面,如果不能提供多品,家装后期的品类,比如成品家具、寝具、窗帘等,一旦瓷砖、定制等品类品牌跨品类吸粉签单,一定会截留成品家具等的精准客户。
——低价多量+高值高价方式,其中的“值”主要指“颜值”。高值高价产品是保持品牌形象、调性和中长期发展的根本,也是多数企业能持续经营、回报股东和员工的共性选择,更是做好后续优质服务的保障。
例如苹果手机在2014年推出特价2499元iPhone4S,2019年调低iPhone4S价格,目标都是引流、扩大市场占有率,核心产品及定位并没有变化。
它的呈现方式有两种,一是显性的,即在直播现场,在低价多量爆款推介的过程中,精心设置好高值产品的出场时段,清晰地标识并且讲解它的空间/方案价格是多少;
二是隐形的,在直播现场的体验互动环节,通过样板间、演示区等方式,对科技美感、工艺细节等做充分铺垫,也有展示空间及方案的价格,但不做展开讲解。
在下表中,低价多量、低价多品多量产品,主要体现在直播带货方案、激励机制、现场氛围、线下转化率等方面,通过低价实现高效吸粉、高转化率。
高值高价产品主要体现在品牌和产品价值塑造、激励机制、组织架构变革、人设物设信任度等方面。
家居业直播营销的三类模式对比
A模式:企业借助第三方机构开展直播砍价会模式
从2009年到2019年,是线下联盟团购、砍价会、工厂购最火热的年代,作为企业的营销帮手,第三方机构依靠专业技能,在厂商因为疫情原因由线下转线上直播卖货后,顺势开展直播砍价会。
在厂商销售团队的从线下往线上引流的带动下,直播现场有意向的客户,经常前期的沟通铺垫,如果对市场价和直播价没有异议,可以顺利收割一部分客户的预订单。
A模式的优点是直播卖货启动速度快,结合以往线下活动策划、执行经验及团队,可以快速调动企业内外部资源。比如某定制家具品牌联手第三方,快速启动第一场行业直播,签售成绩喜人。
简要梳理,对比厂商自己主导直播,它在三方面会做得更好:
一是直播激励方案更成熟,二是直播活动方案可参考以往多个项目,能助力企业取长补短,三是对直播执行及复盘工作的调整和优化能力更高效。

B模式:厂商用自有团队发动全员营销,自主直播模式
俗话说,养兵千日用兵一时,这句话放在各品类的头部品牌特别合适。
他们有统一的纪律、礼仪和行动,有服从组织和团队的军人作风,有充分准备的事前沟通、执行激励、事后跟踪服务,更容易在厂家发起的直播营销中,拔得头筹。
厂商用自有团队发动全员营销,也就是“素人带货”将是常态,是摆在厂商面前的必考项目。“素人”必须是销售高手、设计高手、专业能手,才能把握消费者心理,才能推介有观众眼缘的产品及方案,才能预判断消费者可接受的心理价位,才能用消费者更愿意接受的方式速签单。
从现在开始,千千万的终端销售顾问群体或许将迎来剧变,有的愿意出镜,会逐渐走向网红,成为厂商的事业合伙人;有的不愿意出镜,会逐渐走向后台,更有的会转行退出。代理商群体也是面临着同样的抉择。
对于厂家来说,或许,不在轰轰烈烈的直播潮流中崛起,就会在平平淡淡的挣扎中沉没。
B模式的优点是对终端消费者、行业各竞争品牌等较了解,制定线下或线上促销方案时,会充分协调品牌、价格、服务等各方面的良性运营,在品牌和产品价值塑造上更好;不足在于,有的团队狼性不足,或相关专业人员储备不够,不能独立完成、不能高效执行。
C模式:企业借势网红主播直播带货模式
对于网红主播带货家居产品,有人把它形容为“美酒”,也有人称它为”毒酒”。
看好它的人,是看中了网红的顶流带客能力、带货事实。不看好它的人,会认为它就像毒酒,入口很香,放下很难,时间久了,会不会团队、品牌、服务慢慢地就废了,毕竟消费者要求价格最低、服务最好,厂商很难可持续运营,对品牌运营也有伤害。
C模式可以被称为借势营销,优点和缺点都很明显:网红手上有大量粉丝,其中有些是企业的目标客户群体,通过网红可以快速跨越家居产品成交的“信任缺失”这一最重要的障碍。
但网红带货不能打造品类品牌的自有营销团队,企业也不一定能实现线下高转单率,也不一定能长期持续运营,因为外部的网红主播收费,未来如果报价提高企业未必愿意接受,未来不一定能和企业方建立长期合作关系。

面对薇娅、李佳琦、李子柒这样熠熠生辉的顶流网红,家居厂商要如何搭上“直播”的顺风车,实现疫情之下乃至更加长远的增长呢?以下笔者简要分享四点建议:
一是要提前分析直播战场、定目标
市场永远有先来后到者,品牌营销是一个系统、长期工程,后进入者更需要分析直播卖货/带货的优点和不足,通过SWOT分析,找准标杆,在明确企业自身定位后,追问自己三个问题:
我做直播的目标是卖货还是吸粉、引流?是做销量还是量价齐升?是为了求生存还是求发展?
公司内部有没有充分的人力物力资源可以独立运作直播?计划投入多少呢?投入产出比预算在什么区间?
直播将作为公司短期促销行为还是中长期营销策略?公司对于直播失败能够承受的底线是什么?
二是做好市场调研及选品
在直播带货/卖货时代,现场观众随时进、随时出,如果产品不够有吸引力,或者卖点不够清晰,很可能浪费宝贵的流量。
在选品及组合上,大品牌更倾向于低价多品多量和多家多品+高值高价模式,中小品牌更倾向于低价多量模式,差别在于品牌的资源整合能力和线下订单消费能力、未来服务承接能力等三方面。
未来,在激烈市场竞争中,中小品牌应该会分化,有的会往高值高价、精品高价方向发展,有的会成为OEM品牌并退出直播。
选品的风险,主要在于活动方案和价位制定上。
比如,成品家具用低价多量的模式,本来利润率极低,但如果不能预想到直播客户退订及平台质押金、物流配送损坏、代理商交付及售后成本,甚至包括定价失误等细节问题,直播动辄成千上万的订单及销售额,很容易亏损严重。
三是定好战场及策略
定战场主要指直播平台选择,定策略主要指引流、蓄客方法及配套机制等。
对于当前及未来求生存的中小企业来说,更倾向于践行A模式,即选择好专业的、合适的第三方,既可以快速投身于直播卖货、回款做销量,又可以通过项目组方式,带动及培养公司人员的直播能力;
对于大品牌大企业来说,B、C模式都可以选择,具体选择哪一种,除了看投入产出比这个财务指标,还要重点关注这两类直播模式对企业及团队带来的附加值是什么。
此外,一部分会倾向于选择淘宝等专业大平台,保障流程对接流畅、直播过程顺畅,另一部分会倾向于选择短视频、小程序等专业功能性平台,双方合作关系对等,费用可控。
四是执行细节及预演
引流蓄客的激励机制,依托于数据化工具,要设置有转发、裂变、点赞、卖卡奖励等,各品牌引流数据的天壤之别,主要在于执行。
每个领域都有一万小时定律,这也是为什么在直播卖货刚兴起的现阶段,多数品牌的稳妥选择是把执行交给专业第三方来做。对于自有团队主导直播卖货,笔者提出了三个建议:
1、即使时间再紧迫,直播团队各成员必须要看三场以上的网红直播,比如薇娅、李佳琦,只有亲身体验,他们才会有学习榜样、有画面感、有切身体会;
2、直播流程、关键节点、话术台词,必须要想电影电视剧中的好演员一样,勤于去背,并转化为自己的语言,只有这样,才能在直播现场,潇洒自如地与直播观众互动,保持良好的控场能力;
3、预演及训练很重要。熟能生巧,百炼成钢,执行细节和主播表现是练出来的,这和线下促销执行是一样的道理,但线上直播要求更高。
针对消费者最关心的颜值、价格、品牌、设计、品质和服务,直播团队需要要整合公司及行业的专家能手,把每一个环节、细节做实做精,一次做得好,次次有参照。一次做不好,直播风险高,代理商及消费者的信任度、粘性会急剧下降。
中小品牌如何应对直播浪潮?在疫情前,中小品牌的主要目标是招商引资、展厅上样、订单服务及收款,销售压力更多地交给代理商体系。
疫情后,招商、上样、线下订单等收入源几乎被停滞了,而直播营销造势、直播激励、团队薪资等费用端的压力倍增。
对于中小品牌来说,厂商团队的短板和不足,很容易在直播营销中被放大化:
直播蓄客指标无法落实,用“虚拟”客户交差,直播销售价无法接受,直接在直播间“开撕”厂家、主播和观众——既不会执行直播价、也不愿意提供全程服务。
对于他们来说,直播就是厂家冰与火的考验、天堂或地狱的修炼,需要扬长避短的地方太多:
品牌价值如何塑造,产品和服务价值如何塑造?
线下和线上活动方案、促销价格如何统一或错开?
直播团队如何打造、升级、迭代?
所以,对中小品牌来说,团队打造和精细化运营两手都要抓、都要硬,才能先把团队稳住,把直播销量做上来,把流程和组织做优化变革,留得青山在,不怕没柴烧。
如果中小品牌无法有效激活团队、发动代理商体系的广大人民群众,还是需要请专业的第三方外援,把以上列举的三点、以及更多的重要、紧急功课做实做足,才能更专更强。
网址:直播营销3大模式解读!你入对局了吗? https://mxgxt.com/news/view/1884425
相关内容
视频直播大比拼:这几种营销模式你都知道吗?今天你上舒肤佳洗手网课了吗?2020品牌明星营销进入新模式
电商平台的营销策略有哪些呢(解读电商销售的八大模式)
直播营销模式有哪些
电商行业营销策略有哪些方式(解读电商销售的八大模式)
直播营销:常见的6种直播营销模式
直播电商营销模式创新方案.doc
直播带货的两种合作模式,你了解吗
产品网络直播带货的营销模式.docx
都在搞直播?企业直播有哪些新的营销模式?
随便看看
- 郎月婷和倪妮有点像 郎月婷和倪妮是什么关系
- 闽南网:【女演员张庭复播,改卖锅碗瓢盆】 12月10日,张庭在某电商平台个人账号开播带货,此次开播未售卖其个人美妆护肤品牌TST,2场带货均为帝伯朗厨具专场。 据新榜新快数据平台显示,张庭昨日开播7小时,人气峰值10万,销售额达267万元。 张庭,1970年6月20日出生于中国台湾省彰化县,毕业于上海师范大学,中国台湾演员。1988年,她因拍摄广告而踏入影视圈。1991年,因出演《戏说乾隆》而...
- 50岁徐峥最新露面,脸部浮肿状态差,疑受到张庭和陶虹的影响?
- 陈婷18岁就嫁给了49岁的张艺谋,真实原因曝光,网友不淡定了
- 4名国内“黑粉”最多的男星,蔡徐坤仅排第2,他排第一无人反驳

