香港艺人,为何纷纷到广州营业
本文来自微信公众号“城市战争”(ID:sunbushu123),作者:孙不熟团队,36氪经授权发布。
文/陈一朵 米九
越来越多的香港艺人,开始到广州营业,感觉大家的“大湾区认同感”越来越高。
8月19日,由中国香港知名艺人王祖蓝领衔的文化传媒公司——海西传媒集团&香港手工艺创作华南总部,正式落户广州。(南方都市报)
同时,航美美生活大湾区直播基地也落户广州,启动明星直播基地产业计划,这意味着艺人到广州营业将成为常态。
01
香港艺人的“大湾区认同感”
无独有偶,今年4月,英皇娱乐大湾区总部也宣布落户广州,并与广州市文化广电旅游局、广东珠影影视制作有限公司等签订了相关的合作协议。
英皇娱乐是香港鼎鼎有名的文娱巨头,在音乐、电影等领域有着巨大的影响力。旗下艺人包含谢霆锋、陈伟霆、古巨基、李克勤、惠英红、任达华、方中信、蔡卓妍、钟欣潼、温碧霞等。
英皇娱乐集团营运总裁霍汶希表示,英皇娱乐大湾区总部以广州为中心,打造大湾区音乐、影视、文化创意产业等板块,共同推进大湾区文化娱乐产业蓬勃发展。
与此同时,越来越多的香港艺人选择到广州及周边城市定居,经常刷抖音的朋友应该能发现,包括麦长青、刘玉翠、黄一山、黎耀祥、苑琼丹、郭少芸等TVB演员近年来纷纷到广州、佛山、中山等城市居住。
香港艺人的这股迁徙潮还引起了官媒的报道。

这股热潮的背后,是香港艺人的大湾区认同感越来越强,本月初开播的网红综艺——《披荆斩棘的哥哥》,“大湾区五人组”登上了热搜。
这个由陈小春、张智霖、梁汉文、谢天华、林晓峰组成的五人团,勾起了许多80、90后的回忆,而他们在节目中表现出来的“大湾区气质”,比如粤语文化、港式幽默,更是圈粉无数。
为了顺应这一趋势,广州市推进粤港澳大湾区建设领导小组近日印发《番禺粤港澳优质生活圈示范区建设总体方案》,将大湾区首个“宜居宜业宜游”优质生活圈示范区选在了广州番禺,吸引更多港澳同胞到示范区生活、工作、旅游。
02
香港艺人为何纷纷北上广州?
公开资料显示,海西传媒,是一家集经纪、演出、制作、合作、投资运营于一体的综合性文化传媒公司,是海西经纪联盟旗下公司之一,联盟创始人为郑斌彪、王祖蓝、张绍刚。
手工艺创作,与海西传媒同属海西经纪联盟,由邵氏兄弟电影有限公司联同曾志伟、王祖蓝合资经营,在北京和香港均设有工作室。
从这个架构图可以看到,海西传媒&手工艺创作能链接的人脉和资源还是挺多的,也出品了不少热门影视剧与综艺。

图源:公众号“金牌经纪人”
海西传媒集团旗下人才济济,既有比较资深的艺人,如郭晋安、王祖蓝、翁虹、李慧珍;也有中青年主力,包括大家熟悉的张绍刚、李诞、刘维、刘璇等;还有龚俊、陈子由等新生代偶像。
王祖蓝是这两家公司的创始人之一,近几年,他一直活跃在中国内地与中国香港演艺圈,参加过《百变大咖秀》、《奔跑吧兄弟》、《王牌对王牌》等知名综艺。
一方面有知名艺人王祖蓝“背书”,一方面公司本身有实力和资源,所以此次落户广州,的确值得期待。
“非常开心我终于来到广州啦!”在落户仪式上,王祖蓝表示,此次落户广州,希望能形成“粤港澳大湾区”式运作,把香港的资源和大湾区内地市场进行深度整合,推动粤港澳影视合作。
他呼吁更多客户前来合作,将文化资源变成商业资源,助推大湾区华南文娱产业的融合发展。
当下正热的电商直播行业,也吸引了不少香港艺人加入。例如王祖蓝、陈法蓉、庄思敏等,都有较丰富的直播经验。
黎耀祥进驻抖音不到半年后,也加入了电商直播。

黎耀祥抖音截图
同样落户广州的航美美生活大湾区直播基地,就聚焦电商直播行业,希望融合粤港澳地区的影视娱乐资源优势,在华南地区打造一个集直播电商、产业链整合、行业交流于一体的明星直播基地。
这个直播基地,也有海西传媒&手工艺创作的参与。
王祖蓝在接受南都N视频采访时,表示一开始艺人都不愿意做电商直播,大家都有点抵触,但现在是没有艺人不干,因为这个趋势越来越明显。
他希望通过此次落户广州,把这两年在杭州的直播经验,以及自己从艺人变主播的经验带过来,“很多TVB艺人有潜力变主播。”

南都N视频截图
不知是否受王祖蓝的影响,麦长青今年6月也开始了抖音直播,他坦言,自己近三个月都在不断学习各种新媒体知识,包括直播带货等,内地小伙伴也提供了许多的帮助。

麦长青抖音截图
他还笑言,希望下次在广州逛街,能像王祖蓝一样“穿着睡衣来”,像回家一样轻松随意。
前不久,我们在《大量TVB艺人正在定居广州、佛山、中山》提到,麦长青、黄一山、刘玉翠等香港艺人都来广州定居了。后来粉丝补充,住在广州的还有万梓良、尹天照等。
想想也不奇怪,广州的气候、饮食、粤语、生活方式均与香港接近,房价又实惠,再加上广深港高铁已经开通,穗港双城生活,真的很方便。
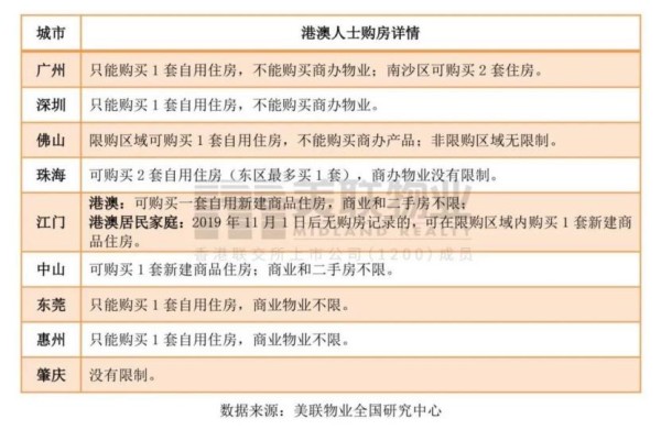
以下是媒体整理出的港澳居民到大湾区购房的相关政策,真的很友好,港澳同胞们了解一线吧:

港澳人士到大湾区购房政策。图源:美联物业 仅供参考
03
祈福新邨将建粤港澳优质生活圈
在粤港澳大湾区一体化的趋势下,港澳居民到广州发展将成为常态,广州将如何做好服务?
近日,广州市推进粤港澳大湾区建设领导小组印发了《番禺粤港澳优质生活圈示范区建设总体方案》,明确提出:
将在番禺区布局建设粤港澳大湾区首个“宜居宜业宜游”优质生活圈示范区,打造大湾区优质生活圈广州样板,吸引更多港澳同胞到示范区生活、工作、旅游。
这个优质生活圈示范区,将以祈福新邨全域为核心向外辐射,整体规划占地面积约14.5平方千米。近期目标是到2023年,境外居民比例达到20%;远期目标是到2030年,形成一个境外居民比例达到30%左右的一流融合型国际化社区。
而选择以祈福新邨为核心,很可能是因为那里聚集了较多的香港人。据媒体报道,祈福新邨早起早期的业主,有近半是香港人。香港演员黄一山,也早就定居在这个小区。
为了方便香港人往来,小区门口还设立了一个巴士总站,每天有多条香港直通巴士线路,据说还有专门对接和服务香港人的起伏香港同乐会。
从香港艺人定居广州及周边城市,到英皇娱乐、海西传媒、航美美生活大湾区直播基地等落户广州,折射出广州不仅在居住方面优势,文娱产业、电商直播产业也有巨大的潜力可挖掘。
随着市场对大湾区认可度不断提升,未来将有更多的专业人才选择广州,祈福新邨片区可能出现一个广州城内的“香港城”。
种种迹象说明,粤港澳大湾区一体化,已经肉眼可见,大湾区越来越像一座城。
网址:香港艺人,为何纷纷到广州营业 https://mxgxt.com/news/view/1833783
相关内容
霍汶希举家移居,陈小春上海定居,香港艺人为何纷纷“逃离”香港霍汶希搬离香港,陈小春定居内陆,港台艺人们为何纷纷到内陆?
为何明星纷纷将子女换赛道?香港教育缘何备受青睐?
盘点:港星纷纷移居内地 内地明星争香港户口
香港TVB派系之争白热化 大量艺人纷纷“出走”
震惊!香港演员纷纷转行,影视行业冰河期来临?
香港乐坛,老将纷纷复出
在扬州,她用一把修脚刀创造了“传奇”!众多香港明星纷纷慕名而来
《英雄·喋血》广州开机 粤港群星纷纷加盟
香港娱乐圈的“干爹文化”:女明星为何纷纷拜入“干爹”门

